ROHM Semiconductor BD18336NUF-M Constant-Current Driver IC

ROHM BD18336NUF-M Constant-Current Driver IC is for driving automotive LED lamps that can withstand up to 40V. The small-size package is suitable for use in socket LED driver applications. The BD18336NUF-M offers high reliability, with built-in functions for the thermal de-rating function, the LED open detection, the output short circuit protection, and the SET pin short circuit protection. The ROHM BD18336NUF-M also includes the over-voltage mute function, the current bypass function at reduced voltage, the output for the fault flag function, and the input for the output current OFF control signal.

Features

  • AEC-Q100 Grade 1 qualified
  • CR timer for PWM dimming
  • Thermal de-rating function (THD)
  • LED open detection
  • Output Short Circuit Protection (OUT SCP)
  • SET pin Short Circuit Protection (SET SCP)
  • Over Voltage Mute function (OVM)
  • Current bypass function at reduced-voltage
  • Disable LED open detection function at reduced-voltage (OPM)
  • Output for fault flag/input for output current OFF control signal (PBUS)

Applications

  • Automotive LED exterior lamps
    • Rear lamps
    • License lamps
    • DRL and position lamps
    • Fog lamps
  • Automotive LED interior lamps
    • Air conditioner lamps
    • Cluster lights
    • Interior illumination

Specifications

  • 5.5V to 20V input voltage range
  • ±5% output current accuracy
  • 400mA (DC) 600mA (ON Duty: 50%) maximum output current
  • -40°C to +150°C operating temperature Tj
  • 3.0mm x 3.0mm x 1.0mm VSON10FV3030 package

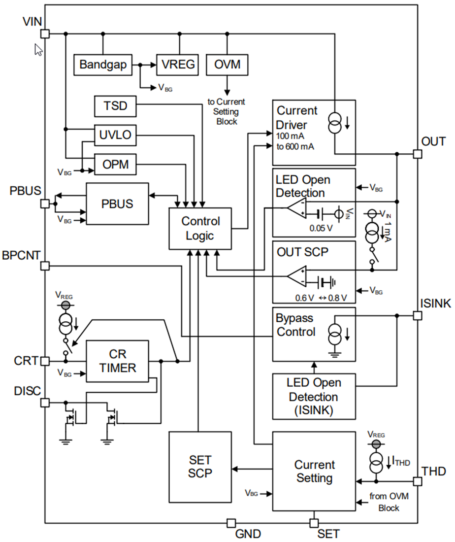
Block Diagram

Block Diagram - ROHM Semiconductor BD18336NUF-M Constant-Current Driver IC
Publicado: 2020-06-08 | Actualizado: 2024-10-01