ROHM Semiconductor BD4142HFV CMOS Voltage Detector IC
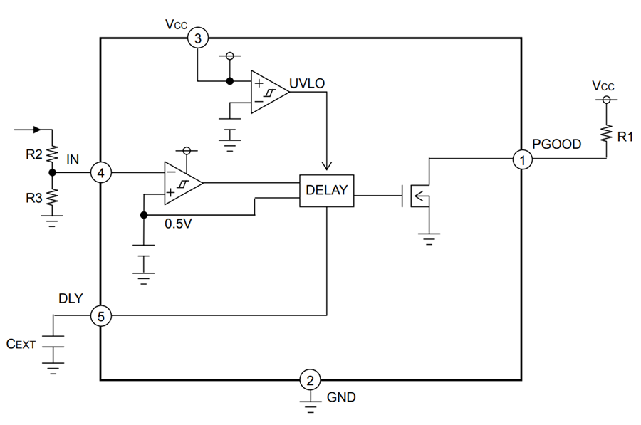
ROHM Semiconductor BD4142HFV is a single-channel voltage detector integrated circuit for monitoring an input voltage line. The default detected voltage is 0.5V and is adjustable via external resistors. This ROHM IC can monitor an input voltage supply and outputs a HIGH signal via a PGOOD pin when the supply rises above the threshold and LOW when below. Applications include personal computers, LCD TVs, printers, set-top boxes, and digital appliances.Features
- Open drain output
- Built-in under voltage lockout (UVLO) circuit
- Delay time controlled by external capacitor
- Very small and low-height package
- PGOOD HIGH output
Applications
- Personal computers
- LCD-TV
- Printers
- Set-top box
- Digital appliances
Specifications
- 3.0V to 5.5V input voltage range
- 500mV (typ.) detected voltage
- 100Ω (typ.) PGOOD output ON resistance
- 7.5μA (typ) bias current
- -10℃ to +100℃ operating temperature range (Ta)
Block Diagram
Publicado: 2019-02-27
| Actualizado: 2024-01-22
