ROHM Semiconductor BD8306MUV 2.0A MOSFET Buck-Boost Converter
ROHM Semiconductor BD8306MUV 2.0A MOSFET Buck-Boost Converter produces a step-up/down output voltage. The power supply includes 3.3V from a two-cell or three-cell alkaline battery or a one-cell lithium-ion battery with just one inductor. The device's integrated circuit adopts an original step-up/down-drive system and creates a higher efficiency power supply than conventional Sepic-system or H-bridge system switching regulators.The ROHM Semiconductor BD8306MUV 2.0A MOSFET Buck-Boost Converter is offered in a 3.00mm x 3.00mm x 1.00mm VQFN-EP-16 package.
Features
- Highly efficient Buck-Boost DC/DC Converter constructed with one inductor
- Input current for the PVCC terminal should be less than 2.0A, including the DC current and ripple current of the inductor
- Maximum output current changes depending on the input and output voltages
- Incorporates a soft-start function
- Incorporates a timer latch system with short protection function
Applications
- General portable equipment
- Digital still cameras
- Digital video cameras
- Smartphones
- Tablets
- LED displays
Specifications
- Input voltage range +1.8V to +5.5V
- Output voltage range +1.8V to +5.2V
- Output current
- (at 3.3V output, +2.8V to +5.5V input) 1.0A
- (at 5.0V output, +2.8V to +5.5V input) 0.7A
- Pch FET ON-Resistance 120mΩ (typ.)
- Nch FET ON-Resistance 100mΩ (typ.)
- Standby current 0μA (typ.)
- Operating temperature range -40°C to +85°C
- 3.00mm x 3.00mm x 1.00mm VQFN-EP-16 package
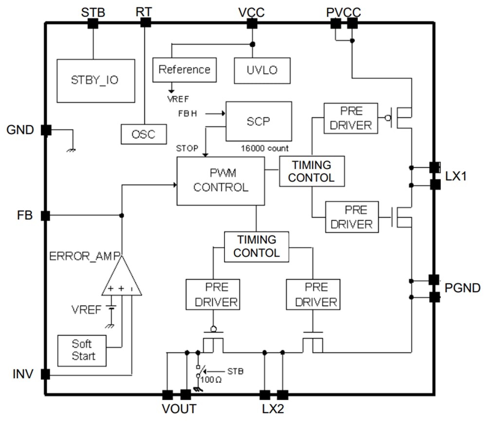
Block Diagram
Publicado: 2019-01-08
| Actualizado: 2023-04-05
