ROHM Semiconductor RB-D62Q1534TB48 Reference Board
ROHM Semiconductor RB-D62Q1534TB48 Reference Board is a versatile evaluation platform designed to showcase the capabilities of the LAPIS ML62Q1534 CMOS 16-bit RISC microcontroller (MCU). This high-performance MCU is optimized for energy efficiency and robust processing, making it ideal for a variety of applications, including home appliances, industrial equipment, and IoT devices.The ROHM Semiconductor RB-D62Q1534TB48 board integrates the ML62Q1534's advanced features, such as multiple communication interfaces, high-speed processing, and low-power operation, providing developers with a powerful tool for rapid prototyping and testing. With comprehensive support resources and a user-friendly design, the RB-D62Q1534TB48 simplifies the development of reliable and efficient electronic systems.
Features
- Provided with the LAPIS ML62Q1534 CMOS 16-bit RISC MCU, 48-pin TQFP
- Mounted with the linked connector to EASE1000
- Through-holes for connecting the pins of LSI to external peripheral boards
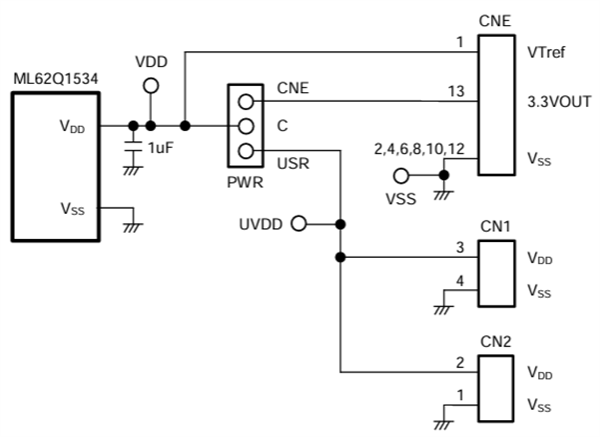
- Selectable power supply, supplied from the on-chip emulator EASE1000 or CN1_3pin/CN2_2pin
- Mounted LED (P20, P21, P22)
- Mounted 32.768KHz crystal
- Low power consumption
- Internal flash memory and RAM
- Flexible I/O and communication interfaces
- Real-time processing
- 1.6V to 5.5V operating supply range
- Compact form factor, 56mm x 94mm x 15mm (WxDxH) size
Applications
- Industrial control
- Industrial equipment
- Consumer electronics
- IoT devices
- Automotive systems
- Sensor networks
- Home appliances
Overview
Power Circuit
EASE1000 Interface
PCB Layout
Publicado: 2024-12-26
| Actualizado: 2024-12-31
