STMicroelectronics STEVAL-MKI183V1 Adapter Board
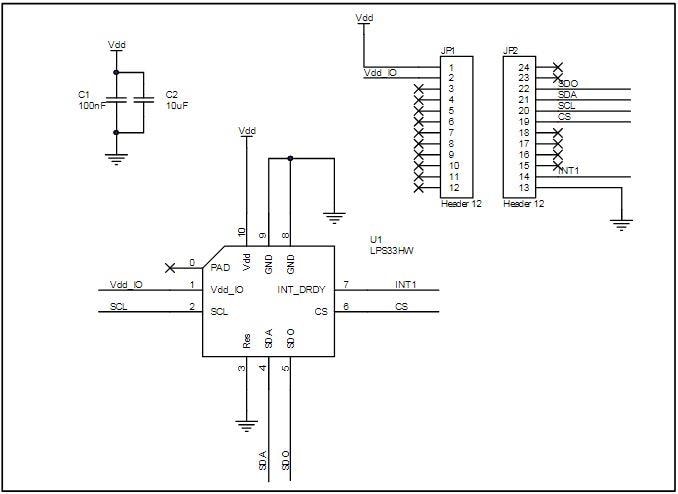
STMicroelectronics STEVAL-MKI183V1 Adapter Board is designed to evaluate MEMS devices in the LPS33HW product family. The STEVAL-MKI183V1 adapter board offers an effective solution for fast system prototyping and evaluates directly within the user’s own application. This adapter board provides complete LPS33HW pin-out and comes ready-to-use with the required decoupling capacitors on the VDD power supply line. The STMicroelectronics STEVAL-MKI183V1 Adapter Board is supported by the STEVAL-MKI109V3 motherboards with high-performance 32-bit microcontroller functioning as a bridge between the sensor and a PC.Features
- Complete LPS33HW pinout for a standard DIL 24 socket
- Fully compatible with and STEVAL-MKI109V3 motherboards
- RoHS compliant
Schematic
Publicado: 2018-04-02
| Actualizado: 2023-02-01
