Texas Instruments bq21080 Linear Battery Charger IC
Texas Instruments bq21080 Linear Battery Charger IC focuses on small solution size and low quiescent current for extending battery life. The device is available in an 8-ball chip-scale package which does not need an HDI PCB process for fabrication, thereby reducing the PCB cost. The device can support up to 800mA charging and system loads up to 2.5A.The battery is charged using a standard Li-ion or LiFePO4 charge profile with three phases: precharge, constant current, and constant voltage. Thermal regulation provides the maximum charge current while managing the device's temperature. The charger is also optimized for battery-to-battery charging with 3V minimum input voltage operation and can withstand 25V absolute maximum line transients. The Texas Instruments bq21080 integrates a single push-button input and reset circuitry to reduce the total solution footprint.
Features
- 800mA Power path linear battery charger
- 3.0V to 5.9V input voltage operating range optimized for a battery-to-battery charging and USB adapter
- 25V tolerant input voltage
- Configurable battery regulation voltage with 0.5% accuracy from 3.6V to 4.65V in 10mV steps
- 5mA to 800mA configurable fast charge current
- 55mΩ battery FET ON resistance
- Up to 2.5A discharge current to support high system loads
- Configurable termination current down to 0.5mA
- Configurable NTC charging profile thresholds, including JEITA support
- Power cycle and advanced reset mechanisms to recover the system
- Power path management for powering the system and charging the battery
- Regulated system voltage (SYS) ranging from 4.4V to 4.9V, in addition to battery voltage tracking and input pass-through options
- Configurable input current limit
- A selectable adapter or battery power for a system
- Dynamic power path management optimizes charging from weak adapters
- Ultra-low quiescent current modes
- 30nA Shutdown mode
- 3.2µA Ship mode with button press wake
- 4µA in Battery Only mode
- 45µA input adapter Iq in Sleep mode
- One push-button wake-up and reset input
- Integrated fault protection
- Input overvoltage protection (VIN_OVP)
- Battery undervoltage protection (VBUVLO)
- Battery short protection (BATSC)
- Battery overcurrent protection (BATOCP)
- Input current limit protection (ILIM)
- Thermal regulation (TREG) and thermal shutdown (TSHUT)
- Battery thermal fault protection (TS)
- Watchdog and safety timer fault
- System short protection
- System overvoltage protection
Applications
- TWS headset and charging case
- Smart glasses, AR and VR
- Smartwatches and other wearable devices
- Retail automation and payment
- Building automation
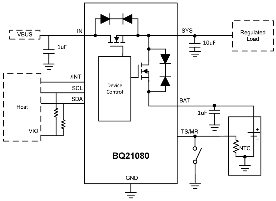
Simplified Schematic
Publicado: 2023-02-17
| Actualizado: 2023-03-03
