Texas Instruments bq25176M 800mA Linear Battery Charger
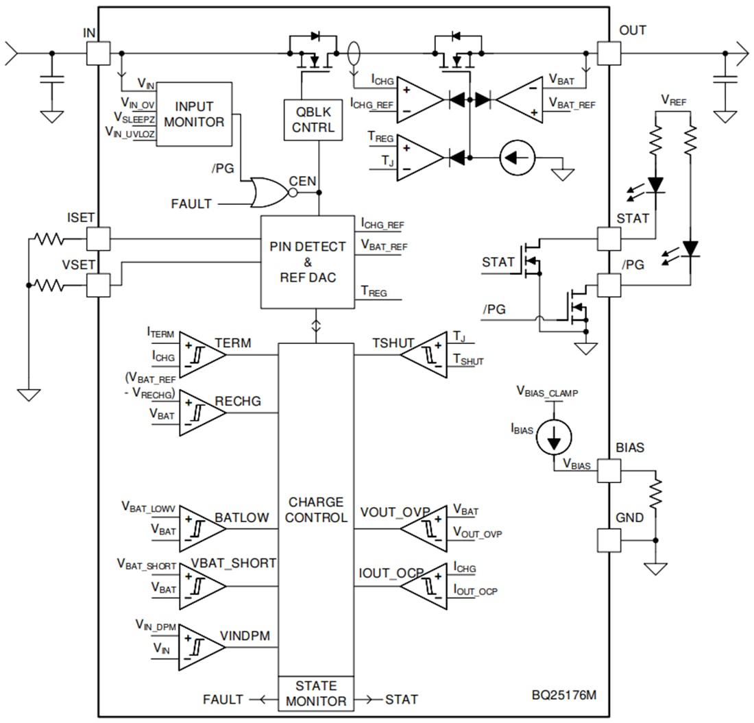
Texas Instruments bq25176M 800mA Linear Battery Charger is an integrated linear solar charger for 1-cell Li-Ion, LiFePO4, and Li-Polymer batteries with continual charge mode and battery tracking VINDPM. The device has a single power output that charges the battery. When the system load is placed in parallel with the battery, the charge current is shared between the battery and the system. The device has four phases for charging a Li-Ion/Li-Poly battery. Trickle charge is used to bring the battery voltage up to VBAT_SHORT. Precharge is used to recover a fully discharged battery. Fast-charge constant current is used to supply the bulk of the charge and voltage regulation to reach full capacity.In all charge phases, an internal control loop monitors the IC junction temperature and reduces the charge current if an internal temperature threshold, TREG, is exceeded. The Texas Instruments bq25176M charge current sense and power stage functions are fully integrated. The charger function has high-accuracy current and voltage regulation loops, automatic charge termination, and a charge status display. The fast charge current and charge voltage are programmable through external resistors. The precharge and termination current threshold track the fast charge current setting.
Features
- Input voltage up to 30V tolerant
- Input Voltage Based Dynamic Power Management (VINDPM) tracking battery voltage
- Automatic sleep mode for low power consumption
- 350nA battery leakage current
- 80µA input leakage current when the charge is disabled
- Supports 1-cell Li-Ion, Li-Poly, and LiFePO4
- External resistor programmable operation
- VSET to set battery regulation voltage
- Li-Ion: 4.05V, 4.15V, 4.2V, 4.35V, 4.4V
- LiFePO4: 3.5V, 3.6V, 3.7V
- ISET to set charge current from 10mA to 800mA
- VSET to set battery regulation voltage
- Charging features
- Precharge current 20% of ISET
- Termination current 10% of ISET
- Battery tracking input Voltage Dynamic Power Management (VINDPM) for solar charging
- BIAS pin for charging function control
- Open-drain output for status and fault indication
- Open-drain output for Power Good indication
- High accuracy
- ±0.5% charge voltage accuracy
- ±10% charge current accuracy
- Integrated fault protection
- 18.1V IN overvoltage protection
- VSET-based OUT overvoltage protection
- 1000mA overcurrent protection
- 125°C thermal regulation; 150°C thermal shutdown protection
- OUT short-circuit protection
- VSET, ISET pins short/open protection
Applications
- Smart trackers
- Low-power handheld devices
- Auxilliary solar chargers
Functional Block Diagram
Publicado: 2022-12-14
| Actualizado: 2024-01-03
