Texas Instruments DRV5012 Digital-Latch Hall Effect Sensors
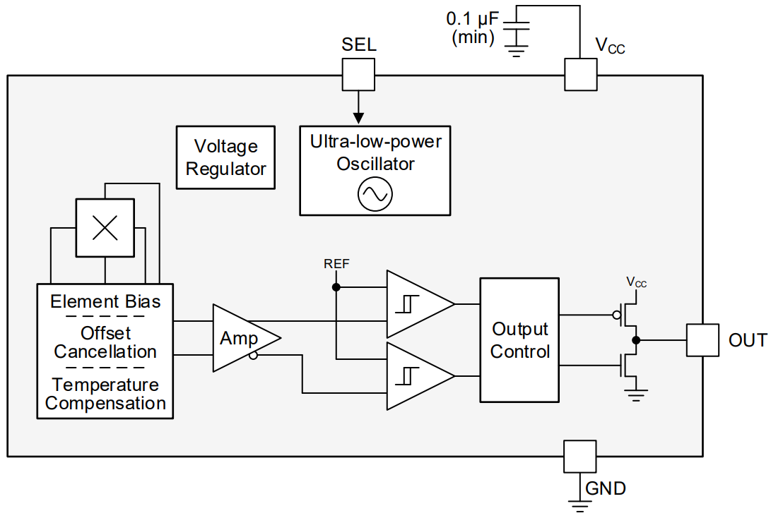
Texas Instruments DRV5012 Ultra-Low Power Digital-Latch Hall Effect Sensors have a pin-selectable sampling rate. When a south magnetic pole is near the top of the package, and the BOP threshold is exceeded, the device drives a low voltage. The output stays low until a north pole is applied and the BRP threshold is crossed, which causes the output to drive a high voltage. Alternating north and south poles are required to toggle the output, and integrated hysteresis separates BOP and BRP to provide robust switching. Using an internal oscillator, the DRV5012 device samples the magnetic field and updates the output at 20Hz or 2.5kHz, depending on the SEL pin. This dual-bandwidth feature allows systems to monitor movement changes while using minimal power.Features
- Industry-leading low-power consumption
- Pin-selectable sampling rate
- SEL = Low: 20Hz using 1.3µA (1.8V)
- SEL = High: 2.5kHz using 142µA (1.8V)
- 1.65V to 5.5V Operating VCC range
- ±2mT (Typical) High magnetic sensitivity
- 4mT (Typical) Robust hysteresis
- Push-pull CMOS output
- Small and thin X2SON package
- –40°C to +85°C Operating temperature range
Applications
- Personal electronics
- TVs, tablets, cell phones
- Wearables
- Drones, toys
- Home and kitchen appliances
- Building automation
- HVACs, Smoke detectors
- Battery voltage and current monitoring
- Temperature sensing
- Battery-powered, portable instrumentation
Functional Block Diagram
Additional Resources
Publicado: 2017-10-18
| Actualizado: 2023-10-27
