Texas Instruments DRV5053/DRV5053-Q1 Hall Effect Sensors

Texas Instruments DRV5053 Analog-Bipolar Hall Effect Sensors are a chopper-stabilized Hall IC that offers a magnetic sensing solution with superior sensitivity stability over temperature and integrated protection features. The 0 to 2V analog output responds linearly to the applied magnetic flux density and distinguishes the polarity of magnetic field direction. A wide operating voltage range from 2.5 to 38V with reverse polarity protection up to -22V makes the device suitable for a wide range of industrial and consumer applications. Internal protection functions are provided for reverse supply conditions, load dump, and output short circuit or overcurrent. The Texas Instruments DRV5053-Q1 devices are AEC-Q100 qualified for automotive applications.

Features

  • Linear output Hall sensor
  • Superior temperature stability
    • Sensitivity ±10% over temperature
  • High sensitivity options:
    • -11 mV/mT (OA)
    • -23mV/mT (PA)
    • -45mV/mT (RA)
    • -90mV/mT (VA)
    • +23mV/mT (CA)
    • +45mV/mT (EA)
  • Supports a wide voltage range
    • 2.5 to 38V
    • No external regulator required
  • Wide operating temperature range
    • TA = -40 to 125°C (Q)
  •  
  • Amplified output stage
    • 2.3mA sink, 300µA source
  • Output voltage: 0.2 ~ 1.8V
    • B = 0mT, OUT = 1V
  • Fast power-on: 35µs
  • Small package and footprint
    • Surface Mount 3-Pin SOT-23 (DBZ)
      • 2.92mm × 2.37mm
    • Through-hole 3-Pin SIP (LPG)
      • 4mm × 3.15mm
  • Protection features
    • Reverse supply protection (up to -22V
    • Supports up to 40V load dump
    • Output short-circuit protection
    • Output current limitation

Applications

  • Flowmeters
  • Docking adjustment
  • Vibration correction
  • Damper controls

Videos

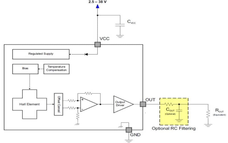
Functional Block Diagram

Block Diagram - Texas Instruments DRV5053/DRV5053-Q1 Hall Effect Sensors
Publicado: 2014-10-30 | Actualizado: 2023-10-31