Texas Instruments DRV8830 1A Low Voltage Brushed DC Motor Driver

Texas Instruments DRV8830 1A Low Voltage Brushed DC Motor Driver provides an integrated motor driver solution for battery-powered toys, printers, and other low-voltage or battery-powered motion control applications. TI DRV8830 has one H-bridge driver and can drive one DC motor or one winding of a stepper motor as well as other loads like solenoids. The output driver block of this TI DC motor driver consists of N-channel and P-channel power MOSFETs configured as an H-bridge to drive the motor winding.

Features

  • H-Bridge Voltage-Controlled Motor Driver
    • Drives DC Motor, One Winding of a Stepper Motor, or Other Actuators/Loads
    • Efficient PWM Voltage Control for Constant Motor Speed With Varying Supply Voltages
    • Low MOSFET On-Resistance
      • HS + LS 450mΩ
  • 1A Maximum DC/RMS or Peak Drive Current
  • 2.75V to 6.8V Operating Supply Voltage Range
  • 300nA (Typical) Sleep Mode Current
  • Serial I²C-Compatible Interface
  • Multiple Address Selections Allow Up to 9 Devices on One I²C Bus
  • Current Limit Circuit and Fault Output
  • Thermally Enhanced Surface Mount Packages

Applications

  • Battery-Powered
    • Printers
    • Toys
    • Robotics
    • Cameras
    • Phones
  • Small Actuators, Pumps, etc.

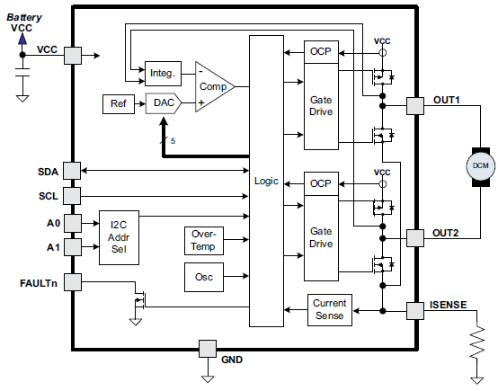
Functional Block Diagram

Texas Instruments DRV8830 1A Low Voltage Brushed DC Motor Driver
Publicado: 2012-07-03 | Actualizado: 2022-03-11