Texas Instruments INA19x/INA19x-Q1 Current Shunt Monitors
Texas Instruments INA19x/INA19x-Q1 Current Shunt Monitors have a voltage output independent of the INA19x supply voltage that can sense drops across shunts at common-mode voltages from -16V to +80V. These devices have three output voltage scales: 20V/V, 50V/V, and 100V/V. Current control loops are simplified by the 500kHz bandwidth use. The INA193–INA195/INA193-Q1-INA195-Q1 devices provide identical functions but alternative pin configurations to the INA196–INA198/INA196-Q1-INA1098-Q1 devices, respectively.The Texas Instruments INA19x/INA19x-Q1 devices operate from a single 2.7V to 18V supply, drawing a maximum of 900µA supply current. These devices are offered in a space-saving SOT-23 package and are specified over the extended operating temperature range (-40°C to +125°C). The INA19x-Q1 devices are AEC-Q100 qualified for automotive applications.
Features
- A wide common-mode voltage of -16V to +80V
- A low error of 3.0% over temp (max.)
- Three transfer functions available (20V/V, 50V/V, and 100V/V)
- Bandwidth of up to 500kHz
- Quiescent current of 900µA (max.)
- Complete current sense solution
Applications
- Welding equipment
- Notebook computers
- Cell phones
- Telecom equipment
- Automotive
- Power management
- Battery chargers
Datasheets
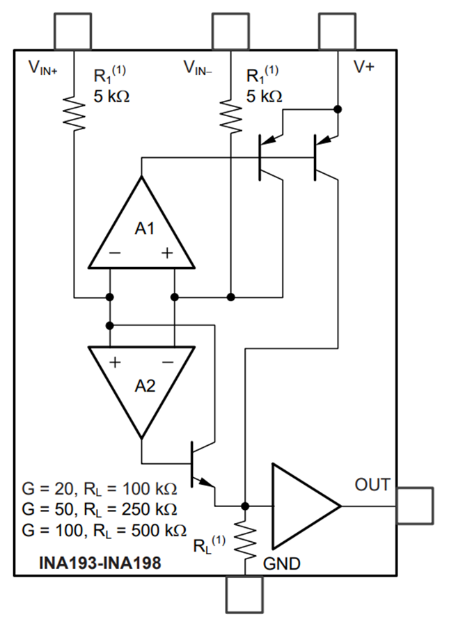
Functional Block Diagram
Publicado: 2025-01-24
| Actualizado: 2025-03-06
