Texas Instruments ISO5451/ISO5451-Q1 IGBT/MOSFET Gate Driver

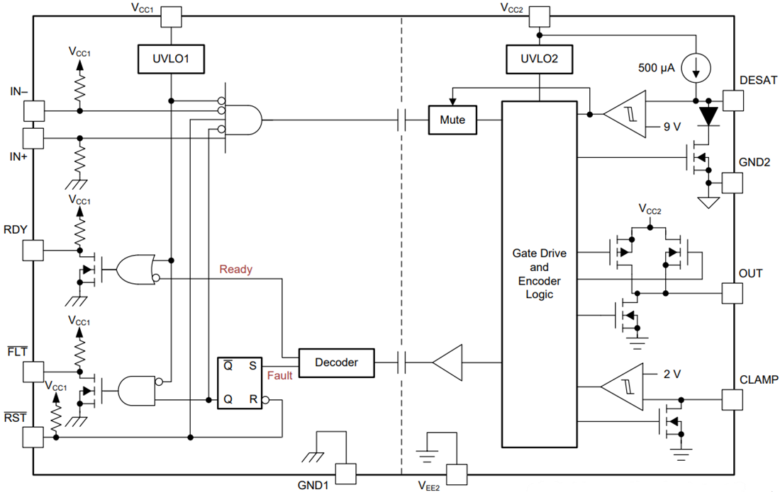
Texas Instruments ISO5451/ISO5451-Q1 Isolated IGBT/MOSFET Gate Driver is a 4.25kVRMS, basic isolated gate driver for IGBTs and MOSFETs with 2.5A source and 5A sink current. The input side operates from a single 3V to 5.5V supply. The output side allows for a supply range from 15V (min) to 30V (max). Two complementary CMOS inputs control the output state of the gate driver. The short propagation time of 76ns assures accurate control of the output stage. An internal desaturation fault detection recognizes when the IGBT is in an overload condition. When desaturation is active, a fault signal is sent across the isolation barrier pulling the FLT output at the input side low and blocking the isolator input. The FLT output condition is latched and can be reset through a low-active pulse at the RST input. The readiness for the gate driver to be operated is under the control of two undervoltage-lockout circuits monitoring the input side and output side supplies. If either side has insufficient supply the RDY output goes low, otherwise this output is high. The ISO5451-Q1 devices from Texas Instruments are AEC-Q100 qualified for automotive applications.

Features

  • 2.5A peak source and 5A peak sink currents
  • Short propagation delay: 76ns (typ), 110ns (max)
  • 2A active miller clamp
  • Output short-circuit clamp
  • Fault alarm upon desaturation detection is signaled on FLT and reset through RST
  • Input and output Under Voltage Lock-Out (UVLO) with Ready (RDY) pin indication
  • Active output pull-down and default low outputs with low supply or floating inputs
  • 3V to 5.5V input supply voltage
  • 15V to 30V output driver supply voltage
  • CMOS compatible inputs
  • Rejects input pulses and noise transients shorter than 20ns
  • 50kV/µs minimum and 100kV/µs typical
  • Common-Mode Transient Immunity (CMTI) at VCM = 1500V
  • -40°C to +125°C operating temperature range
  • Safety and Regulatory Approvals
    • 6000VPK VIOTM and 1420VPK VIORM basic isolation per DIN V VDE V 0884-10 (VDE V 0884-10):2006-12
    • 4250VRMS isolation for 1 minute per UL 1577
    • CSA component acceptance notice 5A, IEC 60950-1 and IEC 61010-1 end equipment standards
    • CQC certification per GB4943.1-2011
    • All certifications are planned

Applications

  • Isolated IGBT and MOSFET Drives in
    • Industrial motor control drives
    • Industrial power supplies
    • Solar inverters
    • HEV and EV power modules
    • Induction heating

Videos

Functional Block Diagram

Block Diagram - Texas Instruments ISO5451/ISO5451-Q1 IGBT/MOSFET Gate Driver
Publicado: 2015-09-15 | Actualizado: 2025-06-06