Texas Instruments LM2103 Half-Bridge Driver

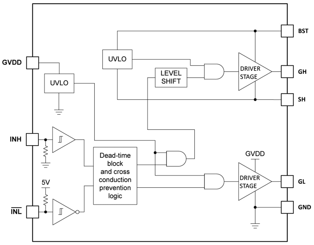
Texas Instruments LM2103 Half-Bridge Driver is a compact, high-voltage gate driver designed to drive both the high-side and the low-side N-channel MOSFETs in a half-bridge or a synchronous buck configuration. The INL inverting input allows the driver to be used in dual or single PWM input applications.

The fixed dead-time and the –1V DC and –19.5V transient negative voltage handling on the SH pin improve the system robustness in high noise applications. The Texas Instruments LM2103 is available in an 8-pin SOIC package compatible with industry-standard pinouts. Undervoltage lockout (UVLO) is provided on the low-side and the high-side power rails for protection during power up and down.

Features

  • Drives two N-channel MOSFETs in a half-bridge configuration
  • 8V typical undervoltage lockout on GVDD
  • 107V absolute maximum voltage on BST
  • –19.5V absolute maximum negative transient voltage handling on SH
  • 0.5A/0.8A peak source/sink currents
  • 475ns typical fixed internal dead time
  • Built-in cross-conduction prevention
  • 115ns typical propagation delay
  • Inverting input pin INL

Applications

  • Brushless-DC (BLDC) motors
  • Permanent magnet synchronous motors (PMSM)
  • Servo and stepper motor drives
  • Cordless vacuum cleaners
  • Cordless garden and power tools
  • E-bikes and e-scooters
  • Battery test equipment
  • Offline uninterruptible power supply (UPS)
  • General-purpose MOSFET or IGBT driver

Functional Block Diagram

Block Diagram - Texas Instruments LM2103 Half-Bridge Driver
Publicado: 2023-10-24 | Actualizado: 2023-11-02