Texas Instruments LM5156xH/LM5156xH-Q1 Controller

Texas Instruments LM5156xH/LM5156xH-Q1 Boost/SEPIC/Flyback Controller is a wide input range, non-synchronous boost controller that uses peak current mode control. The device can be used in boost, SEPIC, and flyback topologies. The Texas Instrument LM5156xH/LM5156xH-Q1 can start up from a 1-cell battery with a minimum of 2.97V if the BIAS pin is connected to the VCC pin. It can operate with the input supply voltage as low as 1.5V if the BIAS pin is greater than 3.5V. The LM5156xH-Q1 devices are AEC-Q100 qualified for automotive applications.

Features

  • Functional safety-capable
    • Documentation available to aid functional safety system design
  • Suited for wide-input operating range battery applications
    • 3.5V to 60V operating range (65V abs max.)
    • 2.97V to 16V when BIAS = VCC
    • Minimum boost supply voltage 1.5V when BIAS ≥ 3.5V
    • Input transient protection up to 65V
    • Minimized battery drain
      • Low shutdown current (IQ ≤ 2.6µA)
      • Low operating current (IQ ≤ 490µA)
  • Small solution size and low cost
    • Maximum switching frequency of 2.2MHz
    • Integrated error amplifier allows primary-side regulation without an optocoupler (flyback)
  • EMI mitigation
    • Selectable dual random spread spectrum
  • Higher efficiency with low-power dissipation
    • 100mV ±7% accurate current limit threshold
    • Strong 1.5A peak standard MOSFET driver
    • Supports external VCC supply
  • Avoid AM band interference and crosstalk
    • Optional clock synchronization
    • Dynamically programmable switching frequency from 100kHz to 2.2MHz
  • Integrated protection features
    • Constant peak current limiting over the input voltage
    • Optional hiccup mode overload protection
    • Programmable line UVLO
    • OVP protection
    • Thermal shutdown
  • Accurate ±1% accuracy feedback reference
  • Programmable extra slope compensation
  • Adjustable soft start
  • PGOOD indicator
  • 14-pin HTSSOP package (5.0mm × 4.4mm)

Applications

  • Multiple-output flyback without an optocoupler
  • LED bias supply
  • Wide input boost, SEPIC, flyback power module
  • Portable speaker application
  • Flyback POE power supply application
  • Battery-powered boost, SEPIC, flyback

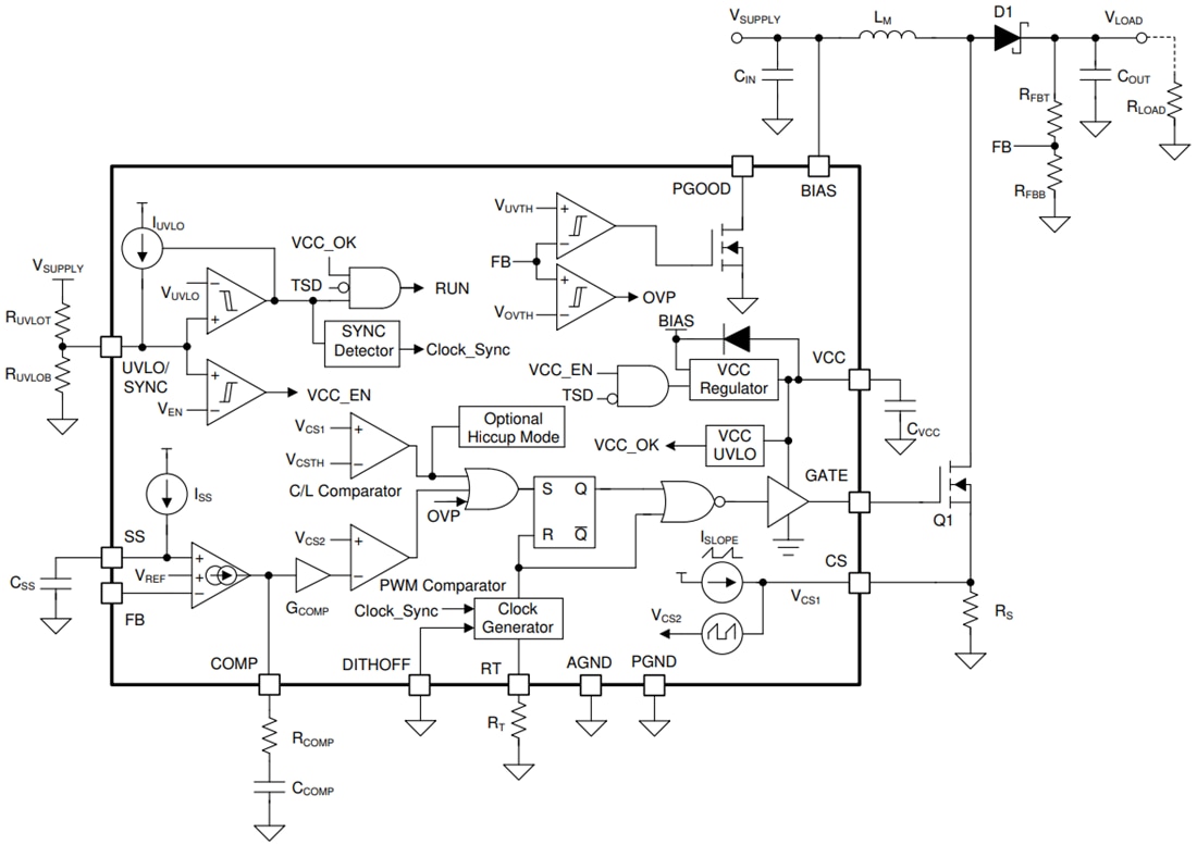
Functional Block Diagram

Block Diagram - Texas Instruments LM5156xH/LM5156xH-Q1 Controller
Publicado: 2020-11-06 | Actualizado: 2024-09-18