Texas Instruments LM749x0-Q1/LM749x0H-Q1 Ideal Diode Controllers
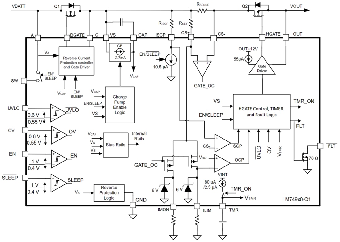
Texas Instruments LM749x0-Q1/LM749x0H-Q1 Ideal Diode Controllers drive and control external back-to-back N-Channel MOSFETs to emulate an ideal diode rectifier with power path ON/OFF control with overcurrent and overvoltage protection. The wide input supply of 3V to 65V allows protection and control of 12V and 24V automotive battery-powered ECUs. These controllers can withstand and protect loads from negative supply voltages as low as –65V. An integrated ideal diode controller (DGATE) drives the first MOSFET to replace a Schottky diode for reverse input protection and output voltage holdup. With a second MOSFET in the power path, the device enables load disconnect (ON/OFF control) in the event of overcurrent and overvoltage conditions, utilizing HGATE control. The LM749x0-Q1/LM749x0H-Q1 controllers feature an integrated current sense amplifier, providing accurate current monitoring with adjustable overcurrent and short-circuit thresholds. These devices feature an adjustable overvoltage cut-off protection feature. The ideal controllers also feature a SLEEP mode, which enables ultra-low quiescent current consumption (6µA) and simultaneously provides refresh current to the always ON loads when a vehicle is in the parking state. The Texas Instruments LM749x0-Q1 has a maximum voltage rating of 65V.Features
- AEC-Q100 qualified for automotive applications
- Device temperature grade 1 (–40°C to +125°C ambient operating temperature range)
- Functional Safety-Capable
- Documentation available to aid functional safety system design
- 3V to 65V input range
- Reverse input protection down to –65V
- Drives external back-to-back N-Channel MOSFETs in common drain configuration
- Ideal diode operation with 10.5mV A to C forward voltage drop regulation
- Low reverse detection threshold (–10.5mV) with fast turn-off response (0.5µs)
- 20mA peak gate (DGATE) turn-on current
- 2.6A peak DGATE turnoff current
- Adjustable overcurrent and short circuit protection
- Analog current monitor output with 10% accuracy (IMON)
- Adjustable overvoltage and undervoltage protection
- Low 2.5µA shutdown current (EN=Low)
- SLEEP mode with 6µA current (EN=High, SLEEP=Low)
- Meets automotive ISO7637 transient requirements with a suitable TVS diode
- Available in space-saving 24-Pin VQFN package
Applications
- Automotive battery protection
- ADAS domain controller
- Infotainment and cluster
- Automotive audio: external amplifier
- Active ORing for redundant power
Functional Block Diagram
Publicado: 2023-08-04
| Actualizado: 2025-11-28
