Texas Instruments LOG305 95dB Logarithmic Detector
Texas Instruments LOG305 95dB Logarithmic Detector supports an input frequency range of 200kHz to 100MHz and a typical dynamic range of 95dB. The LOG305 can support frequencies above these at reduced sensitivity. The Log Detector/RSSI Detector offers very low power consumption and facilitates single-ended inputs and unipolar or bipolar supplies. The LOG305 is intended for use in applications that require a wide dynamic range of voltage and signal measurement.
The TI LOG305 Logarithmic Detector is available in a 6-pin DRV package. The device is operational from a 2.7V to 5.25V supply and over the full ambient temperature range of -40°C to +125°C.
Features
- 18VRMS to 1VRMS input range
- -40°C to +125°C temperature
- 95dB dynamic range
- Log conformance error (LCE) = ±2dB
- Signal detection from 200kHz to 100MHz
- Quiescent current at 2.1mA max across temperature
- 2.7V to 5.25V supply
- Integrated Op Amp for buffering/gain adjustment
Applications
- Ultrasonic distance and material sensing
- Flow cytometry
- ESD and high-energy EMI signal detection
- ARC fault detection
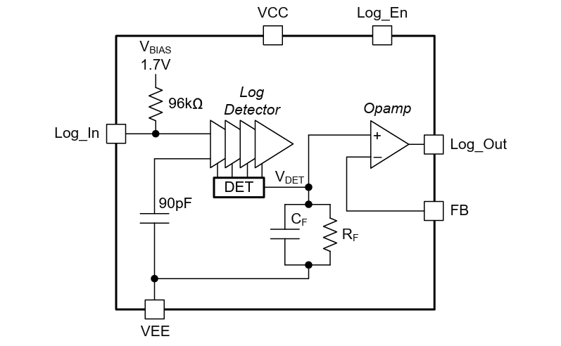
Functional Block Diagram
Publicado: 2026-02-06
| Actualizado: 2026-02-13
