Texas Instruments OPA188/OPA188-Q1 Precision Operational Amplifier

Texas Instruments OPA188/OPA188-Q1 Operational Amplifiers use TI proprietary auto-zeroing techniques to provide low offset voltage (25µV, max), and near zero-drift over time and temperature. This miniature, high-precision, low-quiescent current amplifier offers high input impedance and rail-to-rail output swing within 15mV of the rails.

The input common-mode range includes the negative rail. Either single or dual supplies can be used in the range of +4V to +36V (±2V to ±18V). The single version is available in the MicroSIZE SOT23-5, MSOP-8, and SO-8 packages. All versions are specified for operation from –40°C to +125°C. The OPA188-Q1 devices are AEC-Q100 qualified for automotive applications.

Features

  • Low Offset Voltage: 25µV (max)
  • Zero-Drift: 0.03µV/°C
  • Low Noise: 8.8nV/√Hz
    • 0.1Hz to 10Hz Noise: 0.25µVPP
  • Excellent DC Precision:
    • PSRR: 142dB
    • CMRR: 146dB
    • Open-Loop Gain: 136dB
  • Gain Bandwidth: 2MHz
  • Quiescent Current: 510µA (max)
  • Wide Supply Range: ±2V to ±18V
  • Rail-to-Rail Output
  • Input Includes Negative Rail
  • RFI Filtered Inputs
  • MicroSIZE Packages

Applications

  • Bridge Amplifiers
  • Strain Gauges
  • Transducer Applications
  • Temperature Measurement
  • Electronic Scales
  • Medical Instrumentation
  • Resistance Temperature Detectors

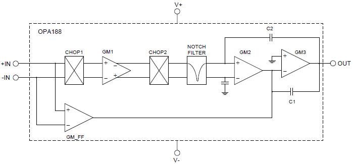
Block Diagram

Block Diagram - Texas Instruments OPA188/OPA188-Q1 Precision Operational Amplifier
View Results ( 6 ) Page
N.º de artículo Hoja de datos Corriente de salida por canal CMRR - Proporción de rechazo de modo común Serie
OPA188AIDBVR OPA188AIDBVR Hoja de datos 16 mA 146 dB OPA188
OPA188AIDBVT OPA188AIDBVT Hoja de datos 16 mA 146 dB OPA188
OPA188AIDR OPA188AIDR Hoja de datos 16 mA 146 dB OPA188
OPA188AID OPA188AID Hoja de datos 16 mA 146 dB OPA188
OPA188AIDGKT OPA188AIDGKT Hoja de datos 16 mA 146 dB OPA188
OPA188AIDGKR OPA188AIDGKR Hoja de datos 146 dB OPA188
Publicado: 2013-10-03 | Actualizado: 2022-03-11