Texas Instruments OPAx340 MicroAmplifier Operational Amplifiers

Texas Instruments OPAx340 MicroAmplifier™ Operational Amplifiers are a high-speed, rail-to-rail CMOS device optimized for low-voltage, single-supply operation. The TI OPAx340 op amps are ideal for driving sampling ADCs and is well-suited for general purpose and audio applications as well as providing I/V conversion at the output of DACs. The Texas Instruments OPAx340 op amps operate on a single supply as low as 2.5V with an input common-mode voltage range that extends 500mV below ground and 500mV above the positive supply.

Features

  • Rail-to-Rail Input
  • Rail-to-Rail Output (Within 1mV)
  • MicroSize Packages
  • 5.5MHz Wide Bandwidth
  • 6V/µs High Slew Rate
  • 0.0007% (f = 1kHz) Low THD + Noise
  • 750 µA/Channel Low Quiescent Current
  • Single, Dual, and Quad Versions

Applications

  • Driving A/D Converters
  • PCMCIA Cards
  • Data Acquisition
  • Process Control
  • Audio Processing
  • Communications
  • Active Filters
  • Test Equipment

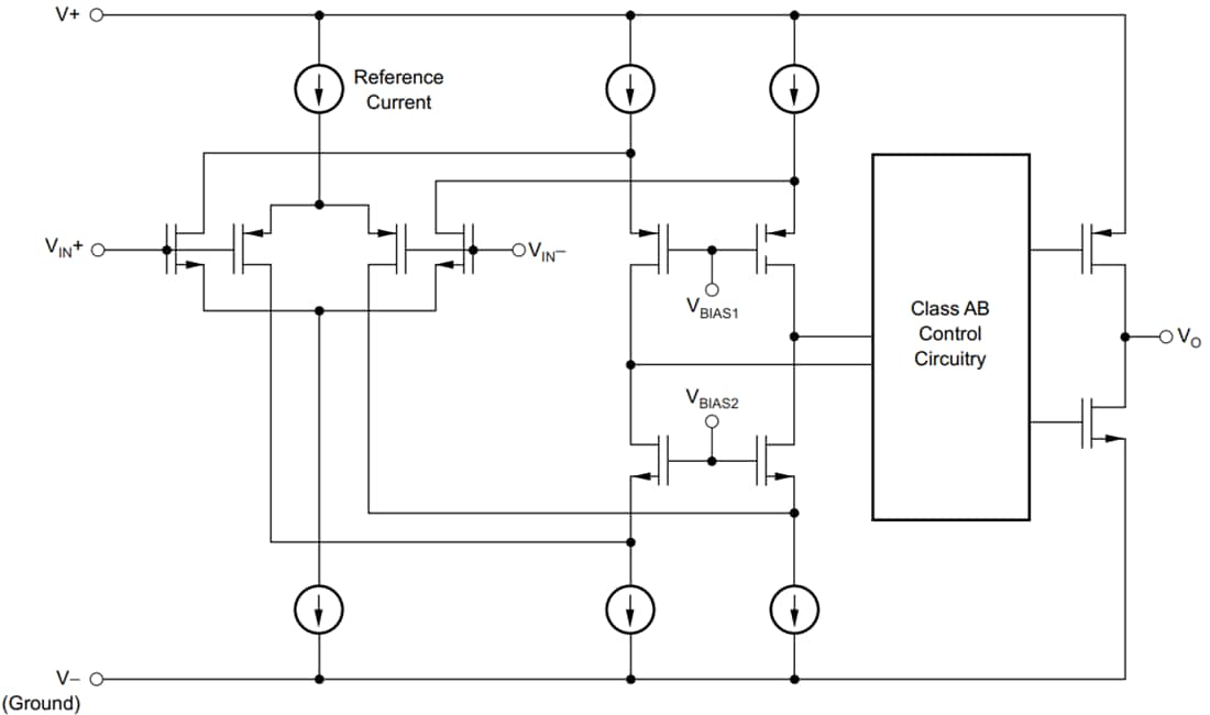
Functional Block Diagram

Texas Instruments OPAx340 MicroAmplifier Operational Amplifiers
Publicado: 2010-03-29 | Actualizado: 2026-03-02