Texas Instruments OPAx391 Wide Bandwidth RRIO Operational Amplifier

Texas Instruments OPAx391 Wide Bandwidth RRIO Operational Amplifier (Op Amp) features a unique combination of high bandwidth (1MHz) along with a very low quiescent current (24µA) in a high-precision amplifier. These features, combined with rail-to-rail input and output, make this device an exceptional choice in high-gain, low-power applications. The ultra-low input bias current of 10fA, only 45µV of offset (maximum), and 1.2µV/°C of drift over temperature help maintain high precision in ratiometric and amperometric sensor front ends that have demanding low-power requirements.

The OPAx391 uses Texas Instrument’s proprietary e-trim™ operational amplifier technology, enabling a unique combination of ultra-low offset and low input offset drift without the need for any input switching or auto-zero techniques. The CMOS-based technology platform also features a modern, robust output stage design tolerant of high output capacitance. This feature alleviates stability problems that are common in typical low-power amplifiers.

Features

  • 24µA low IQ
  • 1MHz gain bandwidth product
  • 10fA low input bias current
  • ±45µV (maximum) low offset voltage
  • ±1.2µV/°C low drift
  • 1.7V to 5.5V low supply voltage operation
  • Input common mode range ±100mV beyond rail
  • 1V/µs fast slew rate
  • High load capacitance drive
  • 60mA high output current drive
  • Rail-to-rail output
  • EMI/RFI filtered inputs
  • SC-70 small package

Applications

  • Portable electronics
  • Flow transmitter
  • Blood glucose monitor
  • Process analytics (pH, gas, force, humidity)
  • Temperature transmitter
  • Pressure transmitter
  • Medical sensor patches
  • Building automation
  • Wearable fitness and activity monitor
  • Gas detector
  • Analog security camera

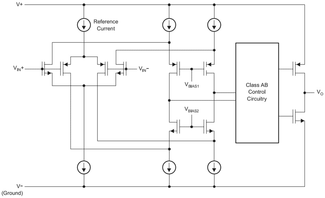
Functional Block Diagram

Block Diagram - Texas Instruments OPAx391 Wide Bandwidth RRIO Operational Amplifier
Publicado: 2021-03-11 | Actualizado: 2025-01-23