Texas Instruments TCAN1043A-Q1 Automotive CAN FD Transceiver
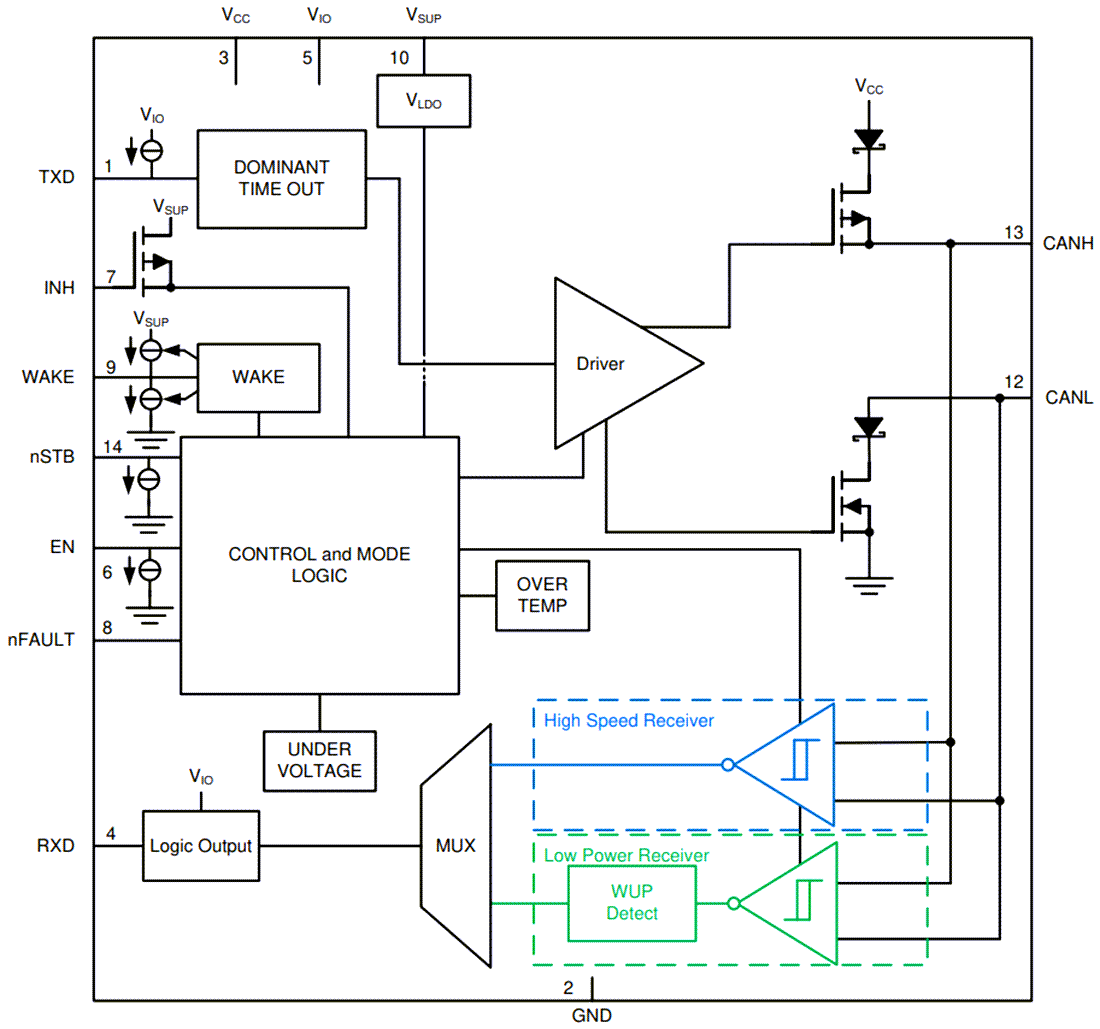
Texas Instruments TCAN1043A-Q1 Automotive CAN FD Transceiver is a high-speed Controller Area Network (CAN) transceiver that meets the physical layer requirements of the ISO 11898-2:2016 high-speed CAN specification. The device supports classical CAN and CAN FD data rates of up to eight megabits per second (Mbps).The TCAN1043A-Q1 allows for system-level reductions in battery current consumption by selectively enabling the various power supplies present on a system via the INH output pin. This feature allows a low-current sleep state in which power is gated to all system components except for the TCAN1043A-Q1 while monitoring the CAN bus. When a wake-up event is detected, the TCAN1043A-Q1 initiates system start-up by driving INH high.
The Texas Instruments TCAN1043A-Q1 features an SWE timer that enables a safe transition to Sleep mode after 4 minutes (tINACTIVE) of inactivity in Standby mode. This timer ensures that the device is transitioned to low-power Sleep mode if the MCU fails to transition the device to Normal mode.
Features
- AEC Q100 (Grade 1) Qualified for automotive applications
- Functional Safety-Capable
- Documentation available to aid in functional safety system design
- Meets the requirements of ISO 11898-2:2016
- Wide input operational voltage range
- Supports classic CAN and CAN FD up to 8Mbps
- VIO level shifting supports 1.7V to 5.5V
- Operating modes
- Normal mode
- Silent mode
- Standby mode
- Low-power sleep mode
- High-voltage INH output for system power control
- Local wake-up support via the WAKE pin
- Defined behavior when unpowered
- Bus and IO terminals are high impedance (no load to operating bus or application)
- Sleep-Wake Error (SWE) timer enables a safe transition from standby mode to sleep mode in the event of a system power failure or software fault
- Allows for extended power-up time
- Protection features
- ±58V CAN bus fault-tolerant
- Load dump support on VSUP
- IEC ESD protection
- Under-voltage protection
- Thermal shutdown protection
- TXD dominant state timeout (TXD DTO)
- Available in 14-pin leaded (SOT and SOIC) packages and leadless (VSON) package with wettable flanks for improved automated optical inspection (AOI) capability
Applications
- Body electronics and lighting
- Automotive gateway
- Advanced driver assistance systems (ADAS)
- Infotainment and cluster
- Hybrid, electric, and powertrain systems
- Personal transport vehicles - electric bike
- Industrial transportation
Functional Block Diagram
