Texas Instruments TCAN340x-Q1 Automotive CAN FD Transceivers

Texas Instruments TCAN340x-Q1 Automotive Controller Area Network (CAN) FD Transceivers are compatible with the physical layer requirements of the ISO 11898-2:2016 high-speed CAN specification. These transceivers feature a 3.3V single-supply voltage that eliminates the 5V regulator, saving BOM cost and reducing PCB space. The TCAN340x-Q1 transceivers are Electromagnetic Compatibility (EMC) certified for classical CAN FD and CAN networks up to 5Mbps and up to 8Mbps operation in simpler networks. Protection features include ±58V Bus fault protection, undervoltage protection, TXD-Dominant Time-Out (DTO), and Thermal-Shutdown protection (TSD). Typical applications include automotive and transportation, body control modules, automotive gateway, advanced driver assistance systems (ADAS), and infotainment. The TCAN340x-Q1 devices are AEC-Q100 qualified for automotive applications.

The TCAN3403-Q1 transceivers operate in normal mode and low-power standby mode, and the TCANC3404-Q1 transceivers operate in ultra-low-power shutdown mode. The TCANC3403-Q1 includes an internal logic level translation through the VIO pin, allowing the direct interface of the transceiver I/Os to 1.8V, 2.5V, or 3.3V logic levels. These CAN FD transceivers are available in SOIC-8/VSON-8 industry-standard and space-saving small-footprint SOT-23 packages.

Features

  • AEC-Q100 qualified for automotive applications
  • 3.3V single supply operation:
    • Eliminates the 5V regulator, saving BOM cost and reducing PCB space
  • Excellent EMC operation in homogeneous and heterogeneous networks
  • Compatible with the requirements of ISO 11898-2:2016 physical layer standard
  • Functional safety-capable:
    • Documentation available to aid in functional safety system design:
  • Support of classical CAN and optimized CAN FD performance at 2Mbps, 5Mbps, and 8Mbps
    • Short and symmetrical propagation delays for enhanced timing margin
  • 1.7V to 3.6V I/O voltage range supports (TCANC3403-Q1)
  • ±30V receiver common mode input voltage
  • Protection features:
    • ±58V Bus fault protection
    • ±8kV ISO 10605 ESD on bus pins
    • Undervoltage protection
    • TXD-Dominant Time-Out (DTO)
    • Thermal-Shutdown protection (TSD)
  • Operating modes:
    • Normal mode
    • Low power standby mode supporting remote wake-up request
    • Ultra-low power shutdown mode (TCANC3404-Q1)
  • Optimized behavior when unpowered:
    • Bus and logic pins are high impedance (no load to operating bus or application)
    • Hot-plug capable: power up or down glitch-free operation on bus and RXD output
  • 8-Pin SOIC, small footprint SOT-23 and leadless VSON-8 package with wettable flanks for Automated Optical Inspection (AOI)

Applications

  • Automotive and transportation
  • Body control modules
  • Automotive gateway
  • ADAS
  • Infotainment

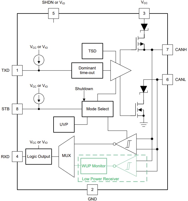
Functional Block Diagram

Block Diagram - Texas Instruments TCAN340x-Q1 Automotive CAN FD Transceivers

Schematic Diagram

Schematic - Texas Instruments TCAN340x-Q1 Automotive CAN FD Transceivers

Typical Application Circuit Diagram

Application Circuit Diagram - Texas Instruments TCAN340x-Q1 Automotive CAN FD Transceivers
Publicado: 2024-07-23 | Actualizado: 2025-05-15