Texas Instruments TPS1641x Power & Current Limiting eFuse

Texas Instruments TPS1641x Power and Current Limiting eFuse come with accurate power or current limit. The device provides robust protection with integrated overcurrent protection, overvoltage protection, IN to OUT short detection, and overtemperature protection. TPS16410 and TPS16411 devices provide ±5% power limiting at 15W for loads and offers configurable blanking time for transient overload or overcurrent events. TPS16410 and TPS16411 can be used for low power circuits (LPCs) for 15W power limiting as per IEC60335 and UL60730 standards. TPS1641x devices provide protection from adjacent pin short and pin short to GND faults.

Applications such as backplane power protection in PLC and DCS modules configure the current limit with a resistor on the ILIM pin. TPS16412 and TPS16413 devices provide ±6% current limiting at 1A for loads and these devices also provide output slew rate control with a dVdT pin to charge large capacitive loads at power up. The Texas Instruments TPS1641x features IN to OUT short detection. The device indicates IN to OUT short on the FLT pin. Either the FLT pin can be provided to MCU as digital input, or it can be used to drive an external PFET. The devices are characterized for operation over a junction temperature range of –40°C to +125°C.

Features

  • Operating voltage range (IN)
    • TPS16410, TPS16411: 4.5V to 40V
    • TPS16412, TPS16413: 2.7V to 40V
  • It withstands negative voltages up to –1V at the output
  • Ultra-low on-resistance (RON = 152mΩ (typ.))
  • TPS16410, TPS16411: 2W to 64W power limiting
  • TPS16412, TPS16413: 0.03A to 1.8A current limiting
  • IN to OUT short detection and indication on FLT pin
  • FLT output for diagnostics and driving external PFET
  • ±5% accurate power limit at 15W (TPS16410, TPS16411)
  • ±6% accurate current limit at 1A (TPS16412, TPS16413)
  • Configurable overvoltage protection
  • Configurable overcurrent protection (IOCP)
  • Configurable blanking time for transient currents
  • Overvoltage protection up to 60V with external FET
  • Adjustable output slew rate control (dVdt) for inrush current protection
  • Enable and shut down the control
  • Output load current monitoring on IOCP pin
  • Overtemperature Protection (OTP) with thermal shutdown
  • QFN 3mm × 3mm, 0.5mm pitch small footprint

Applications

  • Refrigerator and freezer
  • Oven
  • Dishwasher
  • HVAC valve and actuator control
  • Ventilators
  • Anesthesia delivery systems

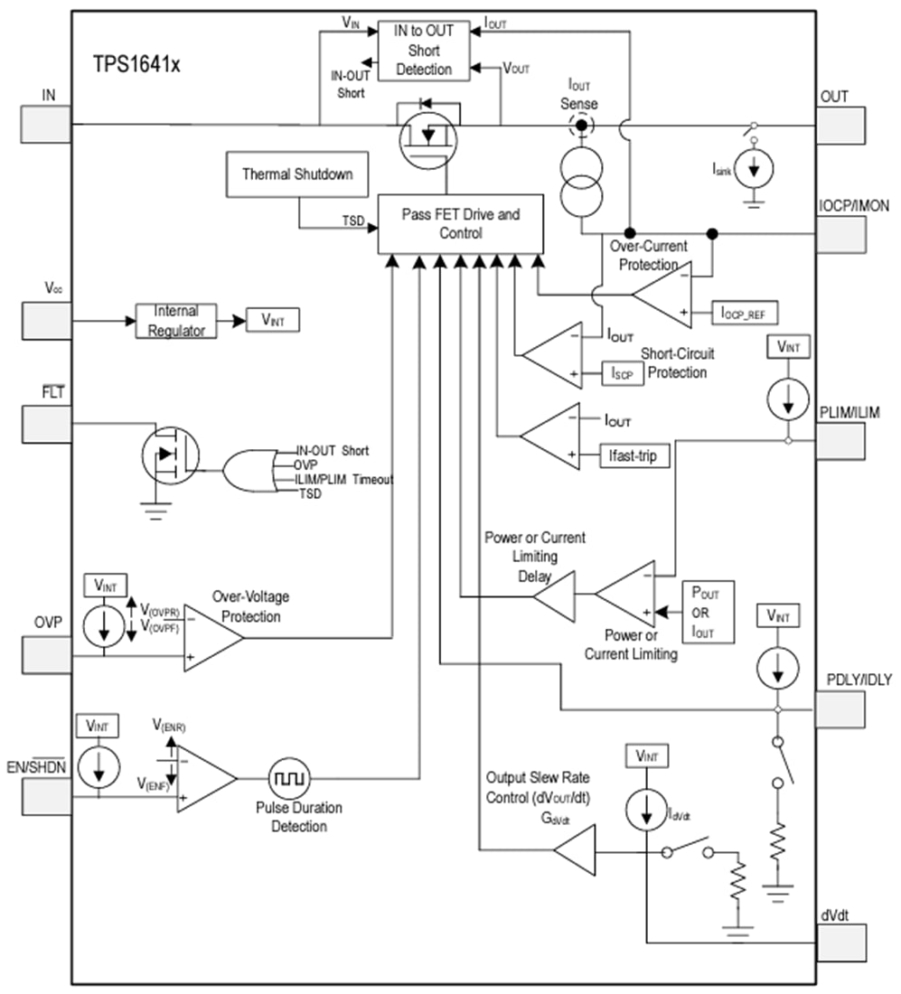
Functional Block Diagram

Block Diagram - Texas Instruments TPS1641x Power & Current Limiting eFuse
Publicado: 2023-02-28 | Actualizado: 2023-06-22