Texas Instruments TPS22996H-Q1 Dual-Channel Automotive Load Switch

Texas Instruments TPS22996H-Q1 Dual-Channel Automotive Load Switch features a 0.6V to 5.5V input voltage range, 13mΩ (typical) RON, and a 4A maximum continuous current per channel. This device includes two N-channel MOSFETs, configurable rise time, thermal shutdown, and Quick Output Discharge (QOD). The TPS22996H-Q1 load switch offers an integrated 230Ω on-chip load resistor for quick output discharge when the switch is turned off. The quiescent current includes 18µA (typical, both channels) at VIN = VBIAS = 5V and 13µA (typical, single channel) at VIN = VBIAS = 5V. This device is humidity resistant and can function with a 100kΩ short from any pin to GND or power. The TPS22996H-Q1 devices are AEC-Q100 qualified for automotive applications and available in a small, space-saving 2.1mm x 1.2mm 8-DYC package. Typical applications include infotainment, cluster, and ADAS applications.

Features

  • Integrated dual-channel load switch
  • 0.6V to VBIAS input voltage range
  • 2.5V to 5.5V VBIAS voltage range
  • RON = 13mΩ (typical) at VIN = 0.6V to 5V, VBIAS = 5V ON-resistance
  • 4A maximum continuous switch current per channel
  • Quiescent current:
    • 18µA (typical, both channels) at VIN = VBIAS = 5V
    • 13µA (typical, single channel) at VIN = VBIAS = 5V
  • Humidity resistant:
    • Device keeps functionality (ON, OFF, and protection), but timing specification is affected under the following conditions:
      • 100kΩ short to GND
      • 100kΩ short to power
  • Control input threshold enables use of 1.2V, 1.8V, 2.5V, and 3.3V logic
  • Configurable rise time
  • Thermal shutdown
  • Quick Output Discharge (QOD)

Applications

  • Infotainment
  • Cluster
  • ADAS

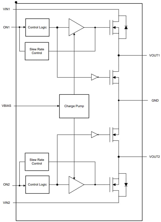
Functional Block Diagram

Block Diagram - Texas Instruments TPS22996H-Q1 Dual-Channel Automotive Load Switch

Typical Application Circuit Diagram

Application Circuit Diagram - Texas Instruments TPS22996H-Q1 Dual-Channel Automotive Load Switch
Publicado: 2025-01-15 | Actualizado: 2025-05-06