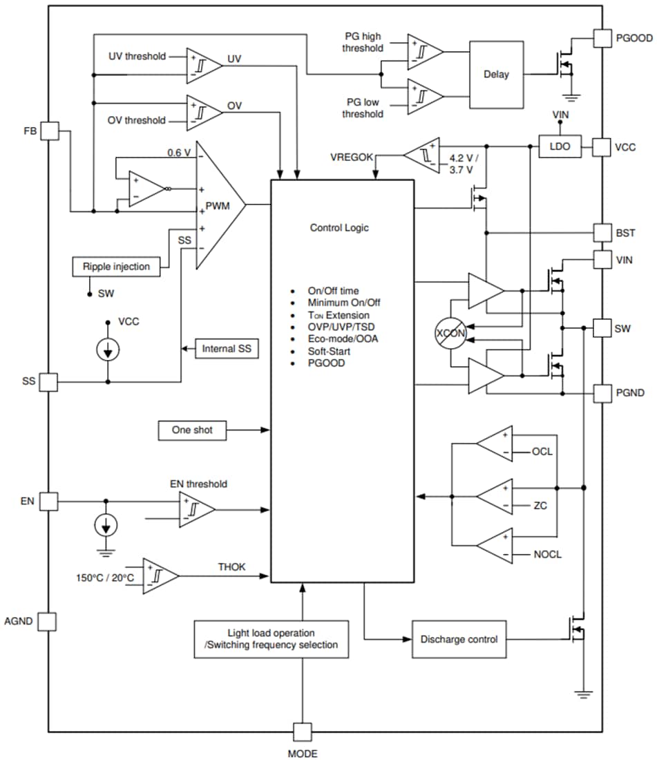
Texas Instruments TPS51397A 10A Synchronous Buck Converter
Texas Instruments TPS51397A 10A Synchronous Buck Converter has integrated MOSFETs that enable high efficiency and offer ease of use with minimum external component count for space-conscious power systems. The TPS51397A employs D-CAP3™ control, providing fast transient response and excellent line and load regulation with internal compensation. The ULQ™ (Ultra Low Quiescent) feature is beneficial for long battery life in low-power operation. The large-duty operation improves the load transient performance when the input voltage is low.The MODE pin can be used to set Eco-mode™ or Out-of-Audio™ (OOA) mode for light-load operation and 500kHz or 800kHz switching frequency. The Eco-mode™ maintains high efficiency during a light load operation. The OOA mode keeps the switching frequency above audible frequency with minimum reduction in the efficiency. The device supports both internal and external soft-start options. It has an internal fixed soft-start time of 1.2ms. If the application needs a longer soft-start time, the external SS pin can be connected to an external capacitor.
The Texas Instruments TPS51397A integrates a Power Good indicator and provides an output discharge function. It provides complete protection with OVP, UVP, OCP, OTP, and UVLO. The device is available in a 20-pin 3.0mm x 3.0mm HotRod™ package, and the junction temperature is specified from –40°C to 125°C.
Features
- 4.5V to 24V input voltage range
- 0.6V to 5.5V output voltage range
- Supports 10A continuous output current
- D-CAP3 architecture control for fast transient response
- 0.6V ± 1% feedback voltage accuracy (25°C)
- Integrated 17mΩ and 5.9mΩ FETs
- ULQ operation (110µA) to enable long battery life during system standby
- Selectable Eco-mode and Out-of-Audio by MODE pin
- 500kHz and 800kHz selectable switching frequency
- Adjustable soft-start time with default internal 1.2ms
- Large duty cycle operation
- Integrated power-good indicator
- Built-in output discharge function
- Cycle-by-cycle overcurrent protection
- Latched output OV and UV protections
- Non-latched UVLO and OT protections
- -40°C to 125°C Operating junction temperature
- 20-pin 3.0mm × 3.0mm HotRod VQFN package
- Pin-to-pin compatible with 12A TPS56C230
Applications
- Notebook and PCs
- Ultrabook, handheld tablet computers
- Industrial PC, single-board computers
- Non-military drone
- Distributed power systems
Functional Block Diagram
