Texas Instruments TPS543A22 Synchronous SWIFT™ Step-Down Converter

Texas Instruments TPS543A22 Synchronous SWIFT™ Step-Down Converter is a high-efficiency 18V, 12A synchronous buck converter employing an internally compensated, fixed-frequency advanced current mode (ACM) control architecture. The device always operates under FCCM and generates output voltages from 0.5V to 7V. The device can provide high efficiency while working at a switching frequency of up to 2.2MHz, making it optimal for designs requiring a small solution size. The fixed frequency controller can operate from 500kHz to 2.2MHz and be synchronized to an external clock using the SYNC pin. Additional features include a high-accuracy voltage reference, two-wire remote sense, selectable soft-start times, monotonic start-up into pre-biased outputs, selectable current limits, adjustable UVLO through the EN pin, and a full suite of fault protections. The Texas Instruments TPS543A22 is available in a small 2.5mm × 4.5mm HotRod™ WQFN-FCRLF package.

Features

  • Fixed-frequency, internally compensated, advanced current mode (ACM) control
  • Integrated 6.5mΩ and 2mΩ MOSFETs
  • 4V to 18V input voltage range
  • 0.5V to 7V output voltage range
  • A true differential remote sense amplifier (RSA)
  • Three selectable PWM ramp options to optimize the control loop performance
  • Five selectable switching frequencies (500kHz, 750kHz, 1MHz, 1.5MHz, and 2.2MHz)
  • Synchronizable to an external clock
  • 0.5V, ±0.5% voltage reference accuracy over the full temperature range
  • 1ms, 2ms, 4ms, and 8ms selectable soft-start times
  • Monotonic start-up into pre-biased outputs
  • Selectable current limits to support 12A and 8A operation
  • Enable with adjustable input undervoltage lockout
  • Power-good output monitor
  • Output overvoltage, output undervoltage, input undervoltage, overcurrent, and overtemperature protection
  • –40°C to 150°C operating junction temperature
  • 2.5mm × 4.5mm, 17-pin WQFN-HR package with 0.5mm pitch
  • Lead-free (RoHS compliant)
  • Pin compatible with the 25A (TPS543B25), 20A (TPS543B22) and 16A (TPS543A26)
  • WEBENCH and SIMPLIS models are available

Applications

  • Wireless and wired communications infrastructure equipment
  • Optical and fiber networks
  • Test and measurement
  • Medical and healthcare

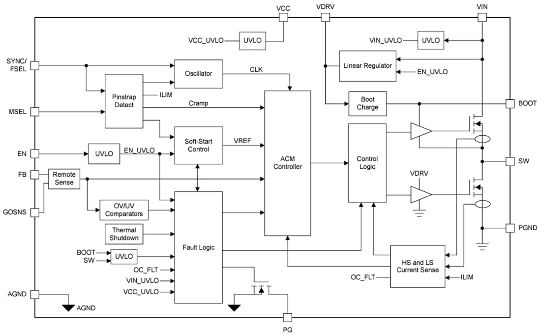
Functional Block Diagram

Block Diagram - Texas Instruments TPS543A22 Synchronous SWIFT™ Step-Down Converter
Publicado: 2023-08-21 | Actualizado: 2024-09-25