Texas Instruments TPS543B25TEVM Evaluation Module

Texas Instruments TPS543B25TEVM Evaluation Module is designed to provide a quick setup to evaluate TPS543B25T, a synchronous SWIFT™ step-down converter with a Thermally Enhanced Pack (TEP). This evaluation module includes one design with the TPS543B25T step-down converter and two M2x0.4 threaded spacers. The TPS543B25TEVM evaluation module features low-profile external components and two threaded holes to mount any heat sink on top of the converter. The TPS543B25TEVM uses its exposed-die packaging with any mounted heat sink to minimize die-temperature, lessen thermal derating, and improve system efficiency, especially in high ambient-temperature environments. This evaluation module is used in wireless and wired communication infrastructure equipment, optical and fiber networks, test and measurement, and medical healthcare applications.

Features

  • Evaluate the TPS543B25T device with two M2x0.4 threaded spacers
  • 4V to 18V input voltage range and 12V nominal voltage
  • 1V output at 25A
  • Screw terminals for supply and load
  • Load transient circuit
  • SMB connector to measure the output voltage
  • Jumper and shunt to enable device
  • Low-profile external components and two threaded holes to mount any heat sink with ease

Applications

  • Wireless and wired communication infrastructure equipment
  • Optical and fiber networks
  • Test and measurement
  • Medical healthcare

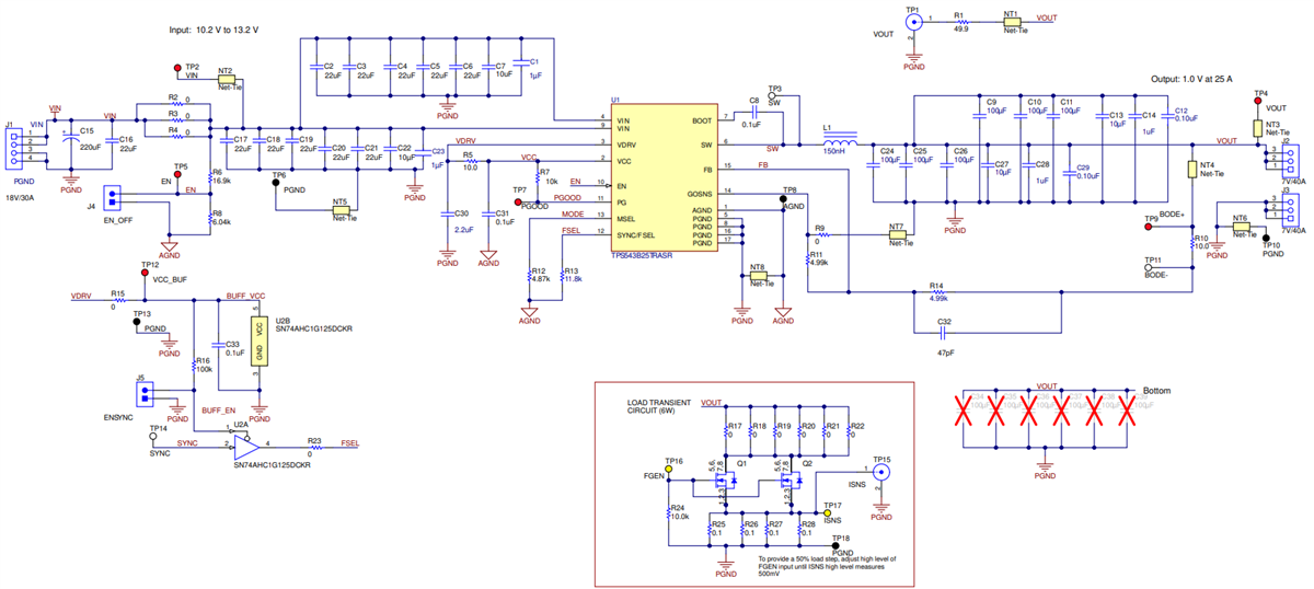
Schematic

Schematic - Texas Instruments TPS543B25TEVM Evaluation Module
Publicado: 2024-01-15 | Actualizado: 2024-09-25