Texas Instruments TPS55288/TPS55288-Q1 Buck-Boost Converter

Texas Instruments TPS55288/TPS55288-Q1 Synchronous Four-Switch Buck-Boost Converter can regulate the output voltage at, above, or below the input voltage. The TPS55288 operates over 2.7V to 36V wide input voltage and is capable of outputing 0.8V to 22V voltage to support various applications. The TPS55288/TPS55288-Q1 integrates two 16A MOSFETs of the boost leg to balance the solution size and efficiency. With the programmable output voltage and output current limit through an I2C interface, the TPS55288 fully complies with the USB PD specification. The TPS55288/TPS55288-Q1 is capable of delivering 100W from 12V input voltage.

The Texas Instruments TPS55288/TPS55288-Q1 employs an average current-mode control scheme. The switching frequency is programmable from 200kHz to 2.2MHz by an external resistor and can be synchronized to an external clock. The TPS55288/TPS55288-Q1 also provides an optional spread spectrum to minimize peak EMI. The TPS55288/TPS55288-Q1 offers output over-voltage protection, average inductor current limit, cycle-by-cycle peak current limit, and output short circuit protection. The TPS55288/TPS55288-Q1 also ensures safe operation with an optional output current limit and hiccup-mode protection in sustained overload conditions. The TPS55288/TPS55288-Q1 can use a small inductor and small capacitors with high switching frequency. It is available in a 4.0mm × 3.5mm QFN package. The TPS55288-Q1 devices are AEC-Q100 qualified for automotive applications.

Features

  • Programmable Power Supply (PPS) support for USB Power Delivery (USB PD)
    • 2.7V to 36V wide input voltage range
    • 0.8V to 22V with 20mV step programmable output voltage range
    • ±1% reference voltage accuracy
    • Adjustable output voltage compensation for voltage droop over the cable
    • Programmable output current limit up to 6.35A with 50mA step
    • ±5% accurate output current monitoring
    • I2C interface
  • High efficiency over the entire load range
    • 97% efficiency at VIN = 12V, VOUT = 20V and IOUT = 3A
    • Programmable PFM and FPWM mode at light load
  • Avoid frequency interference and crosstalk
    • Optional clock synchronization
    • Programmable switching frequency from 200kHz to 2.2MHz
  • EMI mitigation
    • Optional programmable spread spectrum
    • Lead-less package
  • Rich protection features
    • Output overvoltage protection
    • Hiccup mode for output short-circuit protection
    • Thermal shutdown protection
    • Programmable average inductor current limit up to 16A
  • Small solution size
    • Maximum switching frequency up to 2.2MHz
    • 4.0mm × 3.5mm Hotrod™ QFN package
  • Fixed 4ms soft-start time

Applications

  • USB PD
  • Docking station
  • Industrial PC
  • Power bank
  • Monitor
  • Wireless charger

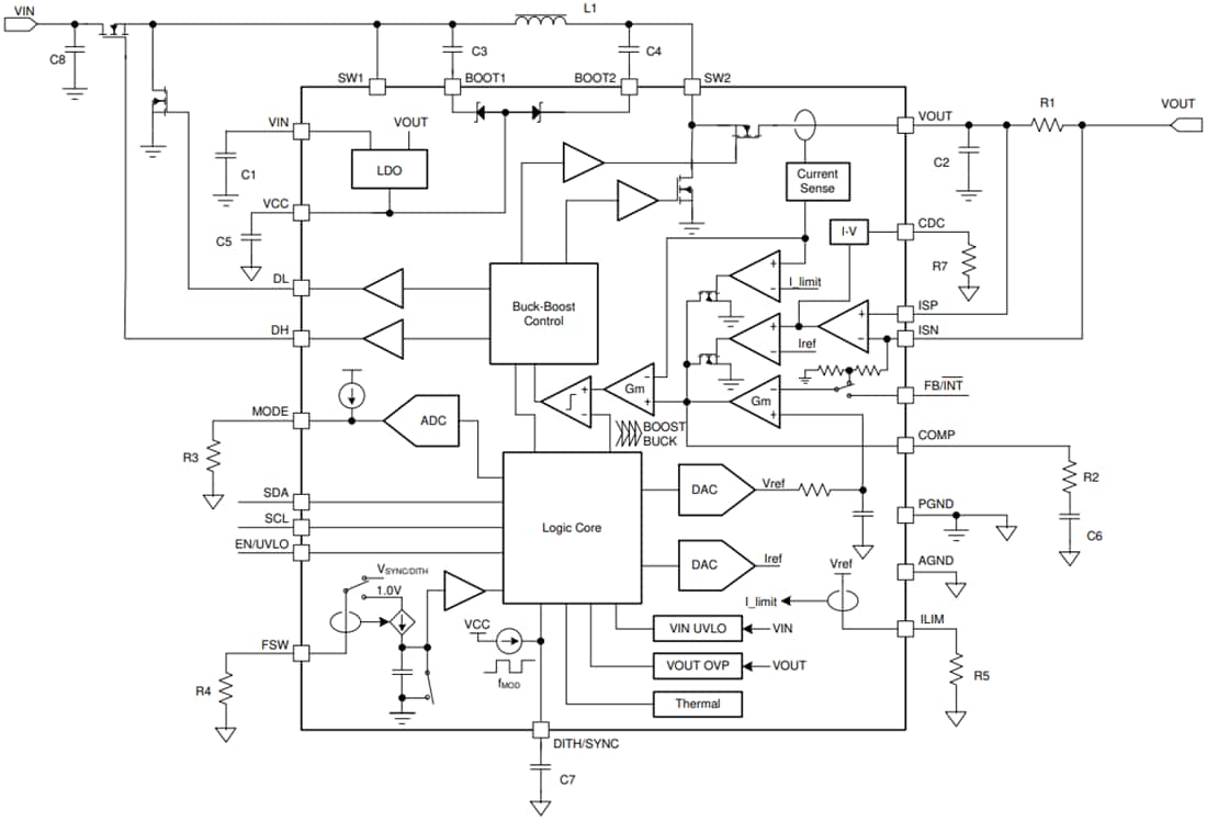
Functional Block Diagram

Block Diagram - Texas Instruments TPS55288/TPS55288-Q1 Buck-Boost Converter
Publicado: 2020-09-28 | Actualizado: 2024-09-10