Texas Instruments TPS562202S 2A ECO-Mode Synchronous Buck Converter
Texas Instruments TPS562202S 2A ECO-Mode Synchronous Buck Converter is optimized to operate with minimum external components and achieve low standby current. This switch-mode power supply (SMPS) device employs D-CAP2 mode control, providing a fast transient response. It also supports low-equivalent series resistance (ESR) output capacitors such as specialty polymer and ultra-low ESR ceramic capacitors with no external compensation components. The Texas Instruments TPS562202S operates in ECO mode, maintaining high efficiency during a light load operation. The TPS562202S is available in a 6-pin 1.6mm × 1.6mm SOT563 (DRL) package and specified from a –40°C to 125°C junction temperature.Features
- 2A converter with integrated 140mΩ and 84mΩ FETs
- D-CAP2™ mode control with fast transient response
- 4.3V to 17V input voltage range
- 0.804V to 7V output voltage range
- ECO mode at light loading
- 580kHz switching frequency
- Low shutdown current of less than 3µA
- 1.5% feedback voltage accuracy (25°C)
- Support pre-bias start-up
- Cycle-by-cycle overcurrent limit
- Hiccup-mode overcurrent protection
- Non-latch UVP and TSD protections
- 1.2ms fixed soft start
Applications
- SMPS power supply for TV
- Smart speaker
- Wired networking
- Digital set-top box (STB)
- Surveillance
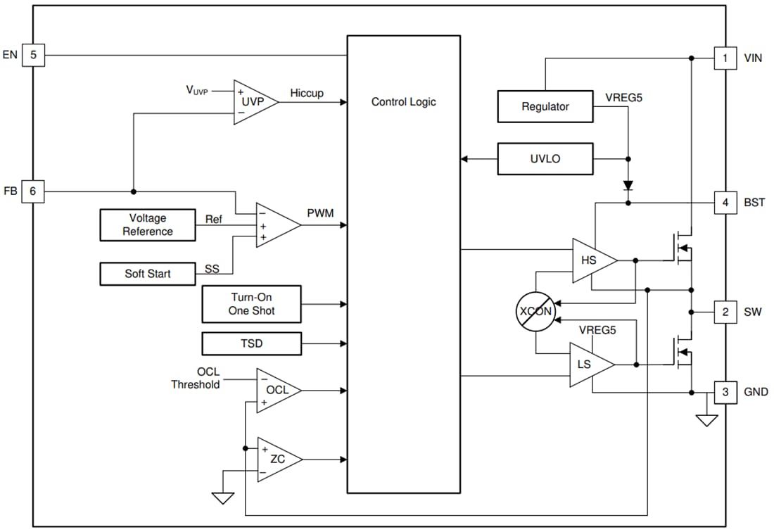
Functional Block Diagram
Publicado: 2020-12-02
| Actualizado: 2024-10-07
