Texas Instruments TPS6290x/TPS6290x-Q1 Buck Converters

Texas Instruments TPS6290x/TPS6290x-Q1 High-Efficiency and Low IQ Buck Converters are highly efficient, small, and flexible synchronous step-down DC-DC converters that are easy to use. A selectable switching frequency of 2.5MHz or 1.0MHz allows the use of small inductors and provides a fast transient response. The devices support a high VOUT accuracy of ±1% with the DCS-Control topology. The wide input voltage range of 3V to 17V supports a variety of nominal inputs like 12V supply rails, single-cell or multi-cell Li-Ion, and 5V or 3.3V rails. These devices have a continuous output current of up to 1A (TPS62901), 2A (TPS62902), or 3A (TPS62903/TPS62903-Q1).

The Texas Instruments TPS6290x/TPS6290x-Q1 can automatically enter power save mode (if auto PFM/PWM is selected) at light loads to maintain high efficiency. Additionally, to provide high efficiency at very small loads, the device has a low typical quiescent current of 4µA. AEE (Automatic Efficiency Enhancement), if enabled, provides high efficiency across VIN, VOUT, and load current. The device includes a MODE/Smart-CONF input to set the internal/external divider, switching frequency, output voltage discharge, and automatic power save mode or forced PWM operation.

The devices are available in a small 9-pin VQFN package measuring 1.50mm × 2.00mm with 0.5mm pitch. The TPS62903-Q1 devices are AEC-Q100 qualified for automotive applications.

Features

  • High efficiency for wide duty cycle and load range
    • IQ = 4µA typical
    • A selectable switching frequency of 2.5MHz and 1.0MHz
    • RDS(ON): 62mΩ high side, 22mΩ low side
    • Automatic efficiency enhancement (AEE)
  • Small 1.5mm × 2.0mm VQFN package with 0.5mm pitch
  • Continuous output current
    • TPS62901/TPS62901-Q1 - up to 1A
    • TPS62902/TPS62902-Q1 - up to 2A
    • TPS62903/TPS62903-Q1 - up to 3A
  • ±0.9% feedback voltage accuracy across temp (-40°C to 150°C)
  • Configurable output voltage options
    • VFB external divider: 0.6V to 5.5V
    • VSET internal divider: 16 options between 0.4V and 5.5V
  • DCS-Control™ topology with 100% mode
  • Highly flexible and easy to use
    • Optimized pinout for single-layer routing
    • Precise enable input
    • Forced PWM or auto power save mode
    • Power good output
    • Selectable active output discharge
    • Adjustable soft start and tracking
  • No external bootstrap capacitor required

Applications

  • Factory automation and control
  • Building automation
  • Datacenter and enterprise computing
  • Motor drives systems
  • Power delivery
  • PC and notebooks

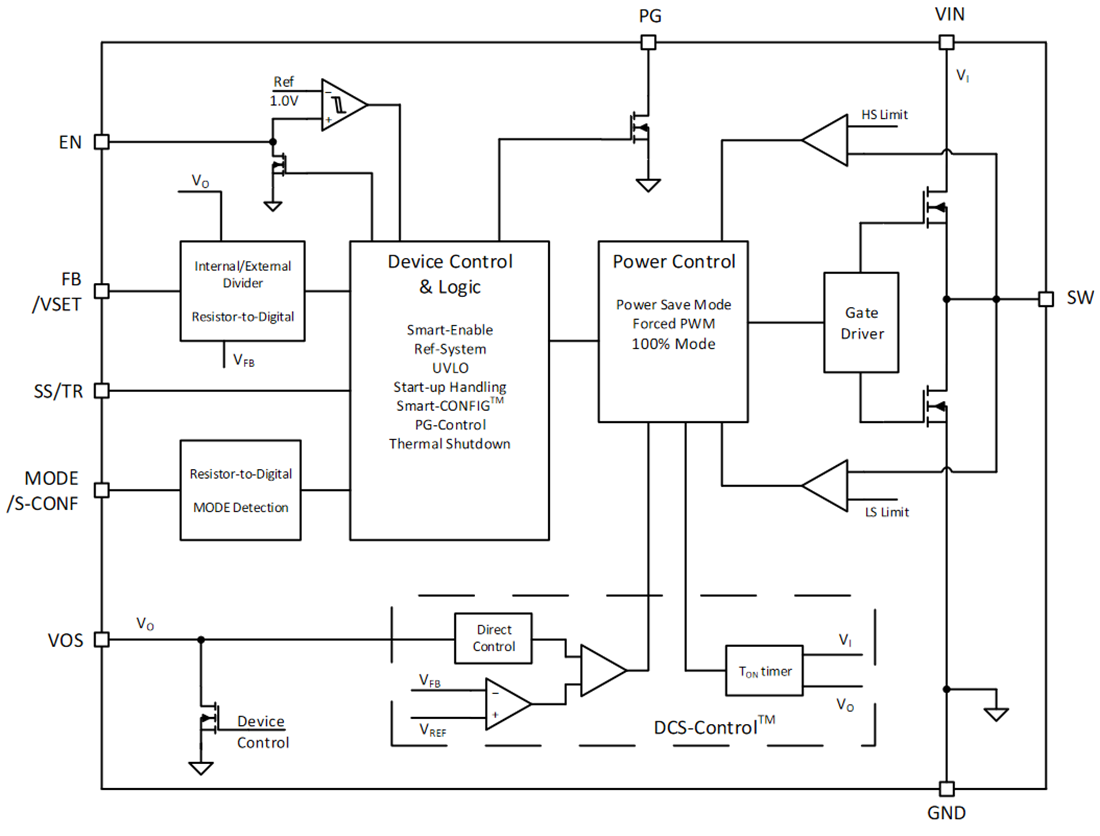
Functional Block Diagram

Block Diagram - Texas Instruments TPS6290x/TPS6290x-Q1 Buck Converters
Publicado: 2021-04-16 | Actualizado: 2023-10-23