Texas Instruments TPS7A15 LDO Voltage Regulators

Texas Instruments TPS7A15 LDO Voltage Regulators provide an exceptional transient response and a 400mA source with outstanding ac performance (load and line transient responses). The device offers a 0.7V to 2.2V input voltage range and a 0.5V to 2.05V output range with a very high accuracy of 1% over load, line, and temperature.

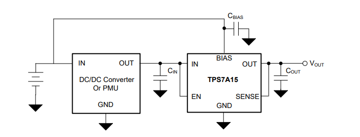
The device's primary power path is through the IN pin and can be connected to a power supply as low as 50mV above the output voltage. All electrical characteristics (including excellent output voltage tolerance, transient response, and PSRR) are specified for input voltages 100mV greater than the output voltage, yielding high practical efficiency. The TPS7A15 supports very low input voltages by using a more elevated, externally supplied VBIAS rail that powers the internal circuitry of the LDO.

The TPS7A15 is equipped with an active pull-down circuit to quickly discharge the output when disabled and provides a known start-up state.

The TPS7A15 is obtainable in an ultra-small 0.71mm × 1.0mm, 6-bump DSBGA package designed for space-constrained applications.

Features

  • 0.7V to 2.2V Ultra-low input voltage range
  • High efficiency:
    • 80mV (max) Dropout at 400mA
    • Specified for VIN = VOUT + 100mV
  • Excellent load transient response at 20mV for ILOAD 1mA to 250mA in 10μs
  • +1%, –1.1% Accuracy (load, line, temperature)
  • 84dB at 1kHz High PSRR
  • Available in fixed-output voltages of 0.5V to 2.05V (in 25mV steps)
  • 2.2V to 5.5V VBIAS range
  • 6-pin, 1mm x 0.71mm DSBGA Package
  • Active output discharge

Applications

  • Camera modules
  • Wireless headphones and earbuds
  • Smartwatches, fitness trackers
  • Smartphones and tablets
  • Portable medical devices
  • Solid state drives (SSDs)

Typical Application Circuit

Application Circuit Diagram - Texas Instruments TPS7A15 LDO Voltage Regulators

Block Diagram

Block Diagram - Texas Instruments TPS7A15 LDO Voltage Regulators
Publicado: 2022-08-01 | Actualizado: 2023-08-07