Texas Instruments TPS7H5020FLYEVM Evaluation Module

Texas Instruments TPS7H5020FLYEVM Evaluation Module facilitates an extensive evaluation of the TPS7H5020-SEP PWM controller. The TPS7H5020-SEP drives a GaN FET switching element in a flyback converter topology. The TI TPS7H5020FLYEVM delivers flexibility to allow for testing of customized configurations. Test points and extra component footprints are supplied for easy device configuration and performance validation.

Features

  • Power stage input voltage range from 22V to 36V
  • Independent 4.5V to 14V controller power input
  • 4A maximum output current
  • GaN FET switching element
  • 0.6V ±1% voltage reference over line, temperature, and radiation

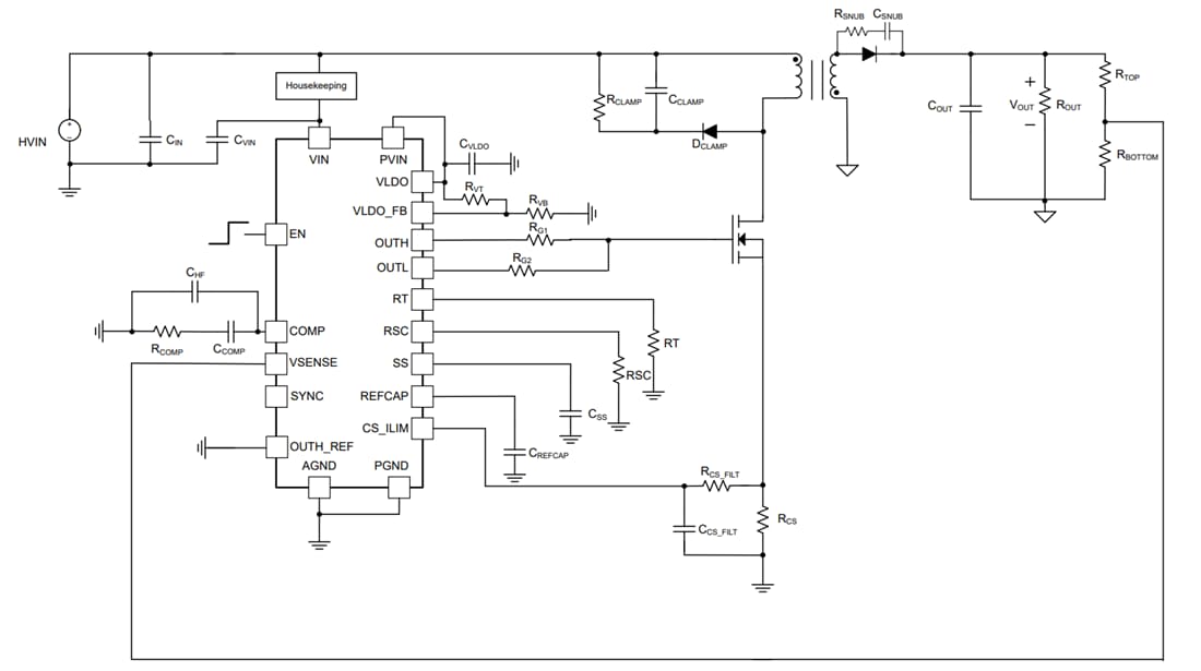
Simplified Schematic

Schematic - Texas Instruments TPS7H5020FLYEVM Evaluation Module

Layout

Location Circuit - Texas Instruments TPS7H5020FLYEVM Evaluation Module
Publicado: 2025-09-14 | Actualizado: 2025-09-22