Texas Instruments TPS92691/Q1 Multi-Topology LED Driver
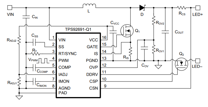
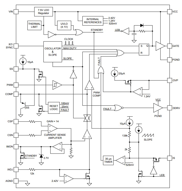
Texas Instruments TPS92691/TPS92691-Q1 Multi-Topology LED Driver is a versatile LED controller that can support a range of step-up or step-down driver topologies. The device implements a fixed-frequency peak current mode control technique with programmable switching frequency, slope compensation, and soft-start timing. It incorporates a high voltage (65V) rail-to-rail current sense amplifier that can directly measure LED current using either a high-side or a low-side series sense resistor. The amplifier is designed to achieve low input offset voltage and attain better than ±3% LED current accuracy. This is done over a junction temperature range of +25°C to +140°C and output common-mode voltage range of 0 to 60V. The TPS92691-Q1 devices are AEC-Q100 qualified for automotive applications.Features
- Wide 4.5V to 65V input voltage range
- Wide 2V to 65V output voltage range
- Low input offset rail-to-rail current sense amplifier
- Better than ±3% LED current accuracy over the +25°C to +140°C junction temperature range
- Compatible with high-side and low-side current sense implementations
- High-impedance analog LED current adjust input (IADJ) with over 15:1 contrast ratio
- Over 1000:1 series FET PWM dimming ratio with integrated series N-channel dim driver interface
- Continuous LED current monitor output for system fault detection and diagnoses
- Programmable switching frequency with external clock synchronization capability
- Programmable soft-start and slope compensation
- Comprehensive fault protection circuitry including VCC Undervoltage Lockout (UVLO), Output Overvoltage Protection (OVP), Cycle-by-Cycle Switch Current Limit, and Thermal protection
Applications
- Architectural
- General lighting
- Automotive (-Q1 only)
Datasheets
Typical Application Schematic
Functional Block Diagram
Publicado: 2016-01-12
| Actualizado: 2022-03-11
