Texas Instruments TPSI2260-Q1 Reinforced Solid-State Relay
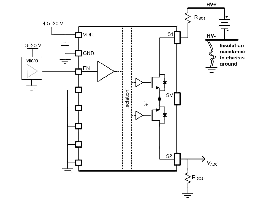
Texas Instruments TPSI2260-Q1 Reinforced Solid-State Relay is designed for high-voltage automotive and industrial applications. The isolated solid-state relay implements high-reliability reinforced capacitive isolation technology, merged with internal back-to-back MOSFETs, to form a completely integrated solution that requires no secondary-side power supply. TI's capacitive isolation technology does not exhibit mechanical wearout or photo-degradation failure modes common to mechanical relays and photo relays, thereby enhancing system reliability. The primary side of the TPSI2260-Q1 draws only 5mA of input current and incorporates a fail-safe EN pin that prevents back-powering the VDD supply. The VDD pin of the device should be connected to a system supply between 4.5V and 20V, and the EN pin should be driven by a GPIO output with a logic high between 2.1V and 20V in most applications. Furthermore, in other applications, the VDD and EN pins could be driven together directly from the system supply or from a GPIO output. The secondary side incorporates back-to-back MOSFETs with a standoff voltage of ±600V from S1 to S2.
The featured MOSFET provides avalanche robustness and a thermally conscious package layout, allowing it to withstand system-level dielectric withstand testing (Hi-Pot) and DC fast-charger surge currents of up to 1mA (3mA for TPSI2260T-Q1) without requiring any external components.
The TI TPSI2260-Q1 is AEC-Q100 qualified for automotive applications.
Features
- Qualified for automotive applications
- AEC-Q100 grade 1: -40°C to +125°C TA
- Low EMI:
- Meets CISPR25 class 5 performance with no additional components
- Integrated avalanche-rated MOSFETs
- Designed and qualified for reliability for dielectric withstand testing (Hi-Pot)
- TPSI2260-Q1 IAVA = 1mA for 60s pulses
- TPSI2260T-Q1 IAVA = 3mA for 60s pulses
- 600V standoff voltage
- RON = 65Q (TJ = 25°C)
- IOFF = 1.22uA at 500V (TJ = 105°C)
- Designed and qualified for reliability for dielectric withstand testing (Hi-Pot)
- Low primary side supply current
- 5mA ON state current (TJ = 25°C)
- 3.5μA OFF state current (TJ = 25°C)
- Functional Safety Capable
- Documentation available to aid in ISO 26262 and IEC 61508 system design
- Robust isolation barrier:
- >30 year projected lifetime at 1500VRMS/2120VDC working voltage
- Reinforced Isolation rating. VISO, up to 5000VRMS
- SOIC 11-pin (DWQ) package with wide pins for improved thermal performance
- Creepage and clearance > 8mm (primary- secondary)
- Creepage and clearance > 6mm (across switch terminals)
- Safety-related certifications
- (Planned) DIN EN IEC 60747-17 (VDE 0884-17)
- (Planned) UL 1577 component recognition program
Applications
- Solid-state relay
- Hybrid, electric, and power train systems
- Battery Management Systems (BMS)
- Energy Storage Systems (ESS)
- Solar energy
- Onboard charger
- EV charging infrastructure
Simplified Application Schematic
Functional Block Diagram
