Texas Instruments UC284xL/UC284xL-Q1 PWM Controllers
Texas Instruments UC284xL/UC284xL-Q1 PWM Controllers are pin-for-pin compatible control devices, an upgraded version of the UC284xAQ/UC284xA-Q1. The controllers supply features to control current-mode or switched-mode power supplies, including a higher VCC range at 36V, a lower start-up current at 0.25mA, a tighter operating current tolerance at 15mA max, and faster response on cycle-by-cycle current protection at 100ns.The TI UC284xL-Q1's robust output driver offers a shorter rise and fall time at 75ns max to decrease switching loss and more powerful driver capabilities with a lower output low level farther from the FETs threshold voltage.
Features
- Improved output driver and lower operating/start-up current from UC284xAQ/UC284xA-Q1
- Optimized for off-line and DC-DC converters
- Low start-up current (<0.5mA)
- Trimmed oscillator discharge current
- Automatic feedforward compensation
- Pulse-by-pulse current limiting
- Enhanced load response characteristics
- Undervoltage lockout with hysteresis
- Double pulse suppression
- High-current totem pole output
- Internally-trimmed bandgap reference
- Up to 500kHz operation
- Functional safety-capable document is available to aid functional safety system design
- AEC-Q100 qualified (UC284xA-Q1) with the following results
- -40°C to 125°C device temperature grade 1
- ±2kV device HBM classification level 2
- ≥1000V device CDM classification level C6
Applications
- Switch-mode power supplies (SMPS)
- DC-DC converters
- Power modules
- Industrial PSU
- Battery-operated PSU
- Traction inverter bias supply
- OBC and DC/DC converter isolated bias supply
- HVAC compressor module isolated power supply
Datasheets
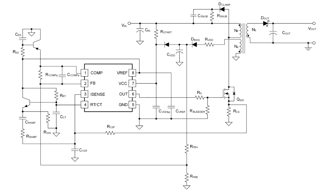
Typical Automotive Application
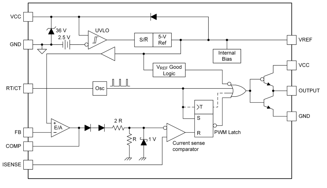
Functional Block Diagram
Publicado: 2025-05-14
| Actualizado: 2025-05-29
