Texas Instruments UCC28742 High-Efficiency Flyback Controllers

Texas Instruments UCC28742 High-Efficiency Flyback Controllers are highly integrated, 6-pin secondary-side regulated, and ideal for efficient AC-to-DC power supplies. The device offers a Constant-Voltage (CV) using an optical coupler to improve transient response to large-load steps. An additional feature provides an auxiliary flyback winding for high-performance output voltage and current control. High-operating efficiency and performance are reached through advanced control algorithms. Switching loss is minimized per discontinuous conduction mode (DCM) with valley-switching. The device maintains control of the peak-primary current in the transformer with a maximum switching frequency of 80kHz. A minimum switching frequency of 200Hz facilitates low no-load input power.

Features

  • SOT23-6 Package
  • Opto-coupled feedback enables up to 1% regulation
  • Accurate current limit with overload timeout protection and delayed hiccup response
  • Resonant-ring valley-switching operation for the highest overall efficiency
  • 80kHz Maximum switching frequency
  • Frequency dithering to ease EMI compliance
  • Clamped gate-drive output for MOSFET
  • Ultra-low start-up current and large VDD hysteresis
    • High value start-up resistor
    • Low bias capacitance
  • Fault protections
    • Input low line
    • Output over-voltage
    • Over-current
    • Short-circuit

Applications

  • Industrial and medical AC-to-DC power supplies
  • Smart electricity meters
  • Bias supply for UPS and server PSU
  • Power supply for cable modem, television, set-top box, and wireless routers
  • AC-to-DC Power supply for appliances

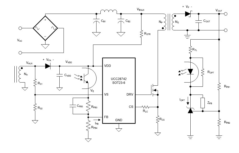
Block Diagram

Block Diagram - Texas Instruments UCC28742 High-Efficiency Flyback Controllers
Publicado: 2018-07-17 | Actualizado: 2022-12-16