Texas Instruments UCC57102Z/UCC57102Z-Q1 Low-Side Gate Driver
Texas Instruments UCC57102Z/UCC57102Z-Q1 Low-Side Gate Driver is designed to drive MOSFET, SiC MOSFET, and IGBT power switches with a 3A source and 3A sink peak current. This single-channel and high-speed driver includes the state-of-the-art DESAT detection time and fault reporting function to the low-voltage side DSP/MCU. The UCC57102Z-Q1 driver features excellent rail-to-rail drive and transient handling capability on the output due to reverse currents. This driver also features a 3A typical peak drive strength and can handle -5V on the inputs. The UCC57102Z/UCC57102Z-Q1 driver is AEC-Q100 qualified for automotive applications. This driver is used in PTC heaters, traction inverters, motor drives, and auxiliary subsystems. The UCC57102Z-Q1 devices are AEC-Q100 qualified for automotive applications.Features
- AEC-Q100 qualified automotive applications (UCC57102Z-Q1)
- Typical 3A sink, 3A source output currents
- DESAT protection with programmable delay
- Typical 26ns propagation delay
- Soft turn-off when a fault happens
- 30V absolute maximum VDD voltage
- Input and enable pins capable of withstanding up to -5V
- Tight undervoltage lockout thresholds for bias flexibility
- Self-protect driver with thermal shutdown function
- Wide bias voltage range
- Available in 5mm x 4mm SOIC-8 package
- -40°C to 150°C operating junction temperature range
Applications
- HEV/EV PTC heaters
- Traction inverters
- Residential EV chargers
- Motor drives
- HVAC compressors
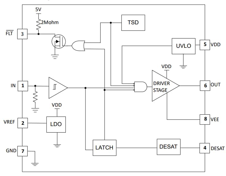
Functional Block Diagram
Simplified Application Diagram
Datasheets
Additional Resource
Publicado: 2025-01-17
| Actualizado: 2025-05-06
