Torex Semiconductor XC9702 Synchronous Step-Down DC/DC Converters
Torex Semiconductor XC9702 Synchronous Step-Down DC/DC Converters feature built-in Nch-Nch driver FETs on an extremely small 9.4mm x 7.4mm mounting area. The converters operate with a 60V high-voltage rating and a 300mA output current while accommodating small peripheral components. The XC9702 series offers a MODE terminal, allowing PWM control or PWM/PFM automatic switching control operation settings. The flexible operation enables noise reduction and lowers power consumption in various applications. The Torex Semiconductor XC9702 Synchronous Step-Down DC/DC Converters provide different protection functions, including current limiting, output overvoltage, Lx short-circuit protection, and thermal shutdown. These protections ensure safe operation in abnormal conditions. The converters are ideal for various applications, including 24V battery systems, industrial automation/sensors, security systems, home appliances, high-voltage LDO replacement, and general-purpose power circuits.Features
- 60V bootstrap synchronous step-down DC/DC converters
- Built-in Nch-Nch driver FETs
- Power Good function
- Soft-start (external adjustment) function
- Two operation modes:
- PWM control
- PWM/PFM control with MODE pin
- Protection functions
- Current limit (foldback)
- Output overvoltage
- Thermal shutdown
- Lx short-circuit
- Ceramic output capacitor
- Pb-free, EU RoHS compliant
Applications
- 24V battery systems
- Industrial automation
- Industrial sensors
- Security systems
- Home appliances
- Power tools
- 4mA to 20mA current loop
- High-voltage LDO replacement
- General-purpose power circuits
- Point-of-load
Specifications
- 4.5V to 60V input voltage range
- 66V absolute max input voltage rating
- 2.5V to 12V output voltage range
- 0.75V ±1.5% FB voltage rating
- 300mA max output current
- 1MHz oscillation frequency
- -40°C to +125°C operating ambient temperature range
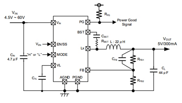
Typical Application Circuit
Block Diagram
Performance Charateristics
Publicado: 2024-02-27
| Actualizado: 2024-06-10
