Vishay 3kW Bidirectional DC/DC Converter Reference Design

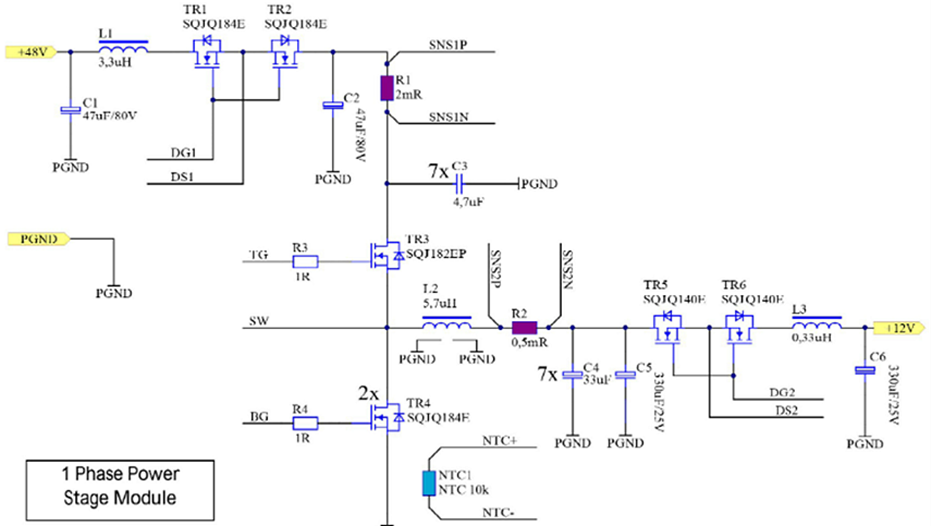
Vishay 3kW Bidirectional DC/DC Converter Reference Design features six modular power stages capable of 500W each. The scalable 3kW 48V/12V bidirectional DC/DC converter is designed utilizing an insulated metal substrate (IMS) with a heatsink for the power stage. A standard FR4 controller board is mounted on top and includes the six power stages. As the popularity grows for dual board net systems (vehicles with both a 12V and 48V bus), high-power bidirectional 48V to 12V DC/DC converters have become key building blocks in the architecture of today’s automobiles. To optimize a vehicle's overall efficiency, energy has to be transferred in either direction between the 12V and 48V batteries, dependent upon the vehicle’s electrical demands and battery health. Typically, converter designs cannot operate at maximum efficiency over a wide power range. However, this reference design from Vishay uses six modular power stages capable of 500W each.

Features

  • Utilizes IMS with heatsink for power stage
  • Standard FR4 controller board is mounted on top
  • Six modular power stages capable of 500W each

Principle Diagram

Vishay 3kW Bidirectional DC/DC Converter Reference Design

Videos

3D Image

Vishay 3kW Bidirectional DC/DC Converter Reference Design
Publicado: 2023-07-18 | Actualizado: 2023-08-08