Vishay SiP12116 3A Buck Regulator
Vishay SiP12116 Buck Regulator is a high frequency current-mode constant on-time (CM-COT) synchronous buck regulator with integrated high-side and low-side power MOSFETs. The power stage is capable of supplying up to 3A continuous current at 600kHz switching frequency. Vishay SiP12116 Buck Regulator produces an adjustable output voltage down to 0.6V from 4.5V to 15V input rail to accommodate a variety of applications, including consumer electronics, computing, telecom, and industrial.Features
- 4.5V to 15V input voltage
- Adjustable output voltage down to 0.6V
- 3A continuous output current
- Integrated compensation
- 600kHz switching frequency
- Ultrafast transient response
- <5μA typical shutdown current
- Cycle by cycle current limit
- Power good function
- Fixed soft start: 2.9ms (typical)
Applications
- Graphics cards
- Set-top boxes
- LCD TVs
- Notebook computers
- HDD/SSD
Videos
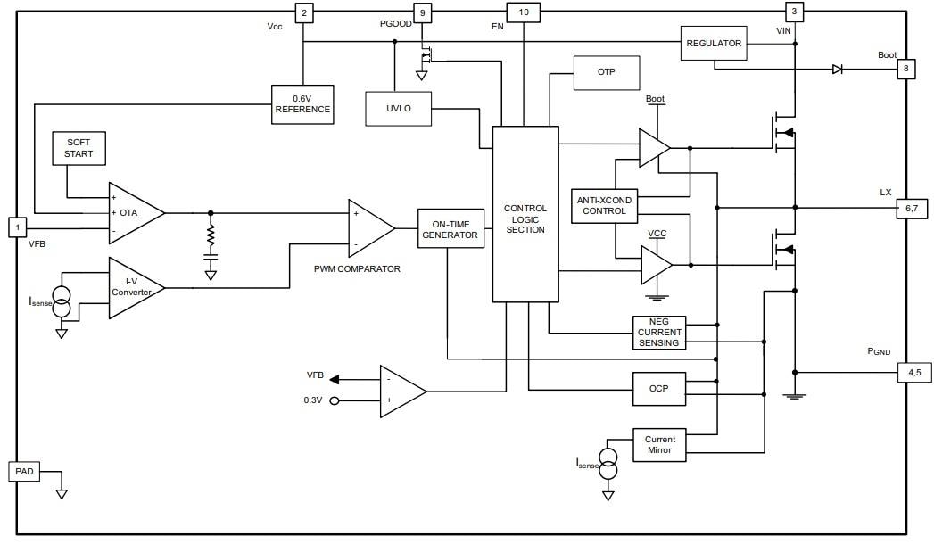
Functional Block Diagram
Additional Resources
Publicado: 2015-01-20
| Actualizado: 2022-03-11
